

洞悉前瞻基礎建設商機
2017年7月 | 下載本篇文章PDF檔、簡報PDF檔摘要
前瞻基礎建設計畫目標當中最重要的是希望帶動民間參與投資,因此,對民間企業而言,如何從建設規劃中找到可參與之商機方向,將是企業未來創造穩定營收以及獲利成長的重要關鍵。本文分析計畫各項規畫內容,歸納短期內主要硬體商機在於營造、建築原料、儲存設備、電線電纜、通訊設備、電子零組件、電腦及周邊、風電設備;軟體方面為智慧、雲端系統以及資訊軟體。長期下硬體商機為運輸工具製造與太陽能電力設備;軟體方面則可聚焦在觀光、文創藝術、金融與教育服務業商機。
一、前言
為了強化民間投資動能,並帶動台灣經濟成長潛力,總統蔡英文於2017年2月6日的執政決策協調會議中提出前瞻基礎建設計畫,其後由行政院自3月20日起開始分別公布當中的各項子計畫。希望透過軌道、綠能、數位、水環境以及城鄉等5大建設內容,由政府帶頭興建完善的基礎設施,不僅作為國內投資的先鋒,帶動民間跟進,也將產生外溢效應,讓建設實效加成。
不過該計畫推出後便爭議不斷,除了當中比重最大的軌道建設內容必要性爭議之外,內容與過去政府建設計畫相似之處,或是計畫經費來源,以及各縣市所分配的比重等,均成為各界關注討論的焦點。為了彌平爭議,使前瞻基礎建設計畫特別預算順利審查,草案先交由立法院六委員會聯合審查(經濟、財政、內政、教育、文化、交通、社會福利、環境衛生),並召開六場公聽會,兩次委員會審查,最後在7月6日立法院召開臨時會才三讀通過。
這次通過的內容之中,與原先行政院規劃內容有所不同,將原有的8年8,900億元規模,改為4年4,200億元,另增加「期滿後,後續預算及期程,經立法院同意後,以不超過前期預算規模及期程為之,並以特別預算方式編列,分期辦理預算籌編及審議」,並且在計畫項目方面原規劃5大建設增加因應少子化友善育兒空間、食品安全、人才培育促進就業等3項建設。據此,本文將透過了解前瞻基礎建設計畫內容與目前核定及預算編列狀況,討論其中所包含投資商機,供企業進行相關決策參考之用。
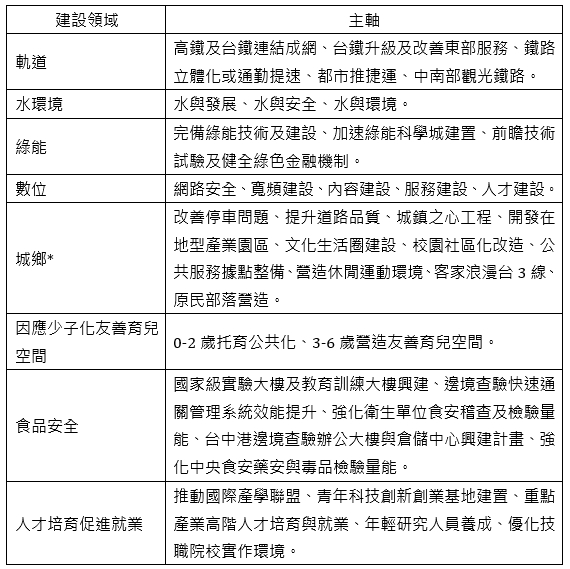
二、計畫概述
依據目前立法院通過的「前瞻基礎建設特別條例」內容、行政院公布的因應少子化友善育兒空間、食品安全、人才培育促進就業3項建設核定內容,以及4月份原核定之前瞻基礎建設計畫,事實上各項計畫預算內容加總已超過9,000億元(如圖1)。其中軌道建設比重46.53%最高,其次為水環境建設比重27.51%,城鄉建設比重15.05%第三,前三大比重加總超過89%,其餘數位、綠能、因應少子化友善育兒空間、食品安全、人才培育促進就業等均分1成1的比重,顯示即使內容增加3項建設計畫,但比重仍明顯偏向有形的基礎建設。除大項目計畫之外,各計畫內容還包含若干子計畫主軸內容,簡要彙整如表1。

資料來源:行政院前瞻基礎建設計畫核定本;本文整理。
圖1 前瞻基礎建設計畫總經費及比重
從子計畫主軸方向來看,軌道、水環境、綠能、數位等4項屬於涵蓋範圍較明確,針對特定領域的計畫項目,如軌道建設集中在鐵路及捷運兩類運輸工具;水環境完全為水庫、河道、排水而設計;綠能則是屬於能源政策的一部分;數位屬於資訊與數據領域,這樣的計畫類型在商機的延伸方面較容易觀察出產業方向。而城鄉、少子化、食安、人才培育等5項計畫內容屬於整體環境的建置,不僅產業商機方向較不明確,同時整體經濟效益也是經由計畫執行的外溢效果產生,短期直接效果的呈現並不是這幾個計畫推行的主要目的。
表1 8大領域計畫主軸整理

註:城鄉建設無規畫主軸,此處列舉內容包含共十大子計畫。
資料來源:行政院前瞻基礎建設網站。
整體前瞻基礎建設計畫的另一項特色是預留很大的彈性空間。首先在前瞻基礎建設特別條例中將原有的8年期程分割為兩個4年,因此在前4年依計畫執行預算之後,再審查後4年預算,可能加大前後審查的變異情形。其次,在細部子計畫的規劃方面,目前仍有許多計畫屬於尚未核定計畫,這類計畫內容的參考價值就可能降低,這可由8大項建設計畫的核定情形來看(如表2所示),其中除軌道與水環境建設核定比重僅達3成或6成,僅能依目前核定的計畫內容,進行短期商機方向的研析外,其餘項目計畫核定比重均達100%,則可直接依計畫內容分析可能商機。
表2 前瞻基礎建設計畫核定情形

資料來源:行政院前瞻基礎建設網站;本文整理。
另根據行政院7月11日公布的第1期(2017年9月至2018年12月)前瞻基礎建設計畫預算內容觀察,各領域建設預算金額如表3所示。與原計畫內容相比,第1期預算經費共減少36億元,各項計畫預算增減方面,除軌道與水環境建設無變動外,綠能與新增的少子化、食安、人才培育屬於經費增加的項目,數位與城鄉建設經費較原計畫第1期減少。
表3 前瞻基礎建設計畫第1期特別預算案金額比重

資料來源:行政院;行政院主計總處;本文整理。
三、商機研析
根據上述說明,不難看出雖然計畫在經過立法院審查「前瞻基礎建設特別條例」期間有做部分修改,但新增的3大項目皆屬於整體環境的建置與整備,較無法直接討論產業商機。而原有的5大項目中,雖然軌道與水環境建設未來可能的彈性較大,不過在產業方向較為明確的情況下,反而適合討論商機內容。據此,以下分別就軌道、水環境、綠能、數位、城鄉等5大建設計畫方向,分述之。
(一)、 軌道建設
軌道建設計畫內容明確,商機主要經由鐵道與捷運建設來向外延伸。其中最直接的受惠者即建造軌道的相關營造業,而工程進行時所需之原物料如水泥、鋼鐵等相關加工與製造產業同樣屬於可直接掌握商機的族群。另外,如車體製造、交通系統、機電所需之電子零組件、以及設備與零配件等產業,屬於搭配軌道建設之周邊設備與運輸工具製造,雖然過去國內捷運或鐵路主要依賴國外技術與產品,不過在累積多年使用與發展經驗之後,國內也可整合車體製造、系統設計、電子零組件及設備與零配件廠商,或以策略聯盟的方式,搶食軌道建設計畫商機。
表4 軌道建設商機產業

資料來源:聯合財經網「軌道經濟發燒 概念股衝」(2017/01/09);本文整理。
(二)、 水環境建設
在水環境建設商機方面,第一個部分為各項有關水庫、河道整治及改善計畫,將直接帶來國內水利工程、生態工程、以及工程所需原料相關產業商機。第二部分屬於在水與發展和水與環境兩項主軸中,子計畫所衍生出的其他商機,相關說明如下:
1. 水與發展
其中在「推廣水資源智慧管理系統及節水技術」計畫中,預計建置智慧環境感測系統如「智慧防汛網」、「地下水智慧監測網」、「自來水智慧型水網」,將帶動國內智慧系統(智慧水表、水門控制)、及相關感應與監測零配件製造商機,同時透過引進外資,如經濟部計畫與荷蘭合作,導入荷蘭智慧畫水處理經驗,讓商機進一步擴大。另外,「再生水工程」與「深層海水取水工程」計畫,對於用水供應業中的水資源處理產業可望帶來直接效益。
2. 水與環境
水與環境主軸中唯一計畫為「全國水環改善計畫」,計畫期程分為兩階段,第一期(2017~2020年)預定於各縣市營造1處以上亮點工程,包括河川生態廊道、排水景觀營造、滯洪濕地公園、海岸風華再現等,第二期(2021~2024年)再於年預定於各縣市營造2處以上亮點工程,營造宜居水環境。除可帶來生態與景觀工程商機之外,營造自然親水環境與生態棲息地,將對各地觀光旅遊業發展產生間接效益。
表5 水環境建設商機產業

資料來源:本文整理。
(三)、 綠能建設
綠能建設規畫三項主軸當中所衍生商機方向各有不同,簡要說明如下:
1. 綠能技術及建設
綠能技術及建設主要分為兩大區塊:太陽能光電與風力發電。前者著重於各類太陽能光電技術如太陽能電池、模組、系統等技術開發及平台建置,對廠商而言,間接效益大於直接商機。後者包含高雄海洋科技產業創新專區與台中港離岸風電產業專區,除了研發風電科技與人才培訓產生的間接效益之外,海洋科技產業創新專區亦規劃離岸風電機組製造基地,對水下基礎工程與風力機零組件產業帶來直接商機;離岸風電專區還會包含碼頭興建工程商機。
2. 科學城建置
建設沙崙綠能科學城可帶來兩方面商機:建物工程及道路等直接形成營造工程業與建築原料業商機;園區內各類設置智慧示範系統,如智慧電網、自駕車、智慧照明等,對智慧系統廠商而言,同樣是可直接爭取的商機項目。
3. 綠色金融
由於我國銀行對再生能源產業發展之貸款對象較為侷限,加上可貸款期限較短,因此,綠色金融主軸以建置「再生能源投(融)資第三方檢測驗證中心」的方式,協助再生能源開發業者有效節省檢測驗證之時間與成本,並作為綠色金融業者投(融)資之依據,擴大金融服務業者承做業務範圍。
表6 綠能建設商機產業

資料來源:本文整理。
(四)、 數位建設
數位建設的五項主軸中以寬頻建設為核心,經由網路連結納入網路安全、內容、服務、人才等基礎建設。其中網路安全、寬頻建設內容屬性偏向硬體建設,如雲端資料中心、普及偏鄉地區頻寬、改善國民上網環境等做法,衍生出包括:布建網路所需之電線電纜、通訊設備;資料中心需使用儲存設備、雲端系統;相關電腦及周邊設備與軟體等產業商機。
而在內容、服務與人才建設方面,除了優化數位內容牽涉到文化創意產業,以及公共服務智慧化須應用智慧系統等軟體屬性需求之外,建構民生公共物聯網需要針對空氣、水等自然環境設置感測設備,強化中小學數位學習環境及學術頻寬、建置雲端服務及大數據運算平台,也將增加對國內儲存設備、電線電纜、電腦周邊製造、電子零組件產品需求。
表7 數位建設商機產業

資料來源:本文整理。
(五)、 城鄉建設
城鄉建設計畫內容於前述四項不同,規劃上並無設定建設主軸,同時子計畫方面也是以針對城鄉生活現況,適當投入公共建設來提升公共環境品質為主。歸納出可在4年內完成的十大工程,共涵蓋交通、福祉、產業、文資及休憩等部分。另一項特點是,這部分計畫各年期經費多僅為概估,未來各年度預算實際編列仍需視預算規模、進度等因素調整,且執行方式採競爭型機制,由地方縣市提案競爭。
整體來看,計畫內容硬體建設比重高,對營造業廠商可帶來直接效益,而有關在地文化方面的建設如城鎮之心、文化生活圈、營造休閒運動環境、客家浪漫台3線、原民部落營造等,將帶動文創藝術與觀光業商機。另外,在計畫中運用智慧、雲端、數位技術的部分,則可望帶來智慧系統、感測裝置設備、通訊設備、儲存設備等產品製造商機。
表8 城鄉建設商機產業

資料來源:本文整理。
四、結論
整體來看,雖然目前立法院通過的計劃規模及內容與行政院版本相比稍有變動,不過新增的3項大計畫經費規模與子計畫數量相對較小,加上政府對於推動此計畫展現出的決心與態度,即便爭議並未完全解除,未來依計畫內容時程逐項實施的可能性相當高。
而在計畫經費方面,4年規劃高達4,200億元(若第二期通過則為8年8,400億元)仍是近期來最大的政府投資建設計畫,計畫目標當中最重要的便是希望帶動民間參與投資。因此,對民間企業而言,如何從前瞻基礎建設規劃中找到可參與之商機方向,也將是企業創造穩定營收以及獲利成長的重要關鍵。
根據前述各大項計畫內容研析之產業商機觀察,短期內主要硬體商機在於興建各種軌道建物與場域建築(營造、建築原料),以及雲端與數據傳輸所需之硬體設備(儲存設備、電線電纜、通訊設備、電子零組件、電腦及周邊設備),再加上離岸風電設備。而軟體方面搭配硬體需設置智慧、雲端系統,以及各類資訊軟體。長期下,硬體的部分主要在於使用軌道建物之運輸工具製造,與太陽能發電技術提升後帶來的電力設備商機。軟體方面則是在各種環境整備完成後產生的外溢效果,如觀光、文創藝術、金融與教育服務業商機
。
表9 各類商機彙整
