

台商回台投資影響簡析
2019年07月 | 下載本篇文章PDF檔、簡報PDF檔摘要
台商主要有四波的遷徒潮,包括1980年代因新台幣升值、1990年代因開放去中國探親、2008年中國執行勞動合同等法規,2018年因美中貿易戰持續,尤其這波遷徒潮已將部分台商吹回台灣。台商回台除了來自美中貿易摩擦,帶動輸美產能回台生產,也因應客戶對資安等課題要求,而政府提出投資台灣三大方案的助力亦不可小覻。不論從轉單效應或者是台商回台投資,皆讓出口、進口機器設備投資增加,皆有助於台灣經濟成長。但台商回台投資目前仍尚未到位,因此提出以下建議:就政府方面,包括(1)透過政策對應,確保台商回台投資能真正到位;(2)加深價值鏈活動,為產業創造深耕台灣的新動能。另對企業建議,包括:(1)美中貿易戰將成為新常態,宜做中長期布局;(2)應及早因應「產能分散、短鏈供應、長鏈管理」課題。
一、前言
2018年6月以來,隨著美中貿易戰戰況持續增溫,影響到世界各主要國家經濟前景,連全球貿易動能也隨之萎縮,這種態勢雖然在去年12月底因美中協議暫緩而出現轉機的跡象,但2019年5月10日美國正式宣布中國輸美2,000億美元產品實施課徵25%關稅後,讓美中間再度引燃貿易戰,且這戰火看似將延燒至其他中國輸美超過3,000億美元產品的關稅上,所幸6月底在日本大阪舉辦G20會議,會中美國川普總統、中國習近平主席再度達成貿易爭端重啟談判協議,讓貿易戰再度緩和。然7月底的第12輪美中貿易談判仍無實質突破,使得川普推文表示,將自9月1日起,針對中國大陸其餘3,000億美元輸美產品加徵10%關稅,令美中關係再度惡化。從美中貿易戰持續一年多來看,已經造成中國產品全球供應鏈的不確定性,且在面對美國提高關稅,也影響到廠商的採購成本、連產品設計與生產時間也受到牽連。
其實在美中貿易戰打開前,台商為了因應美國川普總統「美國製造」及美國稅改政策,避免中國紅色供應鏈搶單效應,2017年包括鴻海、台塑等台廠在內有一波投資美國的熱潮,選擇在美國中部以東落地,直接reconnect(重新連結)美國,透過美國先進技術帶動台灣產業轉型升級。另外,台商經營環境隨著「中國製造」的成本優勢已逐漸喪失而趨於惡化,加上美中貿易衝突預期無法在短期內結束,未來可能波及到多數台商在中國投資設廠、產品輸美的消費性電子、電機設備、筆電等產品上,讓台商不得不重新思考企業生產基地布局。
從這波台商因應外在環境轉變看來,似乎又將台商的遷徒潮吹回到台灣,尤其是上一波電子產業,包括2001年台灣政府開放筆電、網通等廠商前往中國設廠,帶走國內產值達千億以上、數萬個工作機會的產業,面對美國對中國產品關稅懲罰重新思考回台,然而台灣仍有五缺問題,到底台商回台情形如何以及政府如何因應這波台商回台潮皆是未來觀察的重點。本文試從台商遷徙變化談起,從這波台商回台情況及政府優惠政策內容,以瞭解其布局,並為台商未來因應對策提出相關建議。
二、台商回台商現況
(一)台商遷徙潮
台商主要有四波遷徙潮[註1],如表1所示,第一波外移潮在1986至1988年間,當時國內業者面對1美元兌換新台幣匯率從40元升值到25.5元,在成本壓力下,往低成本的地區移動,雖然中國自1978年宣布改革開放,兩岸政治的對立緊張情勢,台灣企業開始到鄰近的泰國、菲律賓、馬來西亞、印尼等地找尋生產基地。根據投資業務處統計,在1990年以前台商對東南亞投資,首先以馬來西亞與泰國為主,1991-1997年則以印尼為主,而1992年對更低廉勞動力地區越南的投資額超過泰國、菲律賓等地區[註2]。
表1 台商主要遷徒潮

第二波是1987年11月2日政府開放兩岸探親後,台灣企業大舉西進,開始於香港的廣東、深圳等珠江三角洲一帶設廠,主要以加工出口等傳統、外銷型的產業,如塑膠製品、玩具、燈飾、五金等日用小商品為主,很快地珠三角也面臨用地飽和、工資上漲問題,於是台商在1990年代末期開始北遷至長江三角洲,光1997及1998兩年間,台商赴中國投資設廠者已突破萬家,且集中在長江三角洲,此為台商赴中國投資的第二波高峰期,隨著台商深耕多年後已帶動中國當地的衛星工廠,形成各種完整的產業聚落。依據投審會統計,台商對中國投資額占對東南亞投資額在1991年僅為32.1%,但到了1993年已超過對東南亞投資額,達到173.6%,中國逐漸成為台商投資的最大地區。
第三波遷徒潮始於2008年,年初因中國落實勞動合同法、5月廣東省推出「騰籠換鳥」政策[註3],將珠三角原本的勞動密集產業外移,9月份起因美國次貸危機引發的金融海嘯,全球整體經濟出現放緩、2011年社會保險法實施等,皆造成在中國台商經營成本的飆漲,為了減輕成本壓力,在國際品牌商的要求下,勞力密集產業又開始尋找新的製造基地,遷往越南等東南亞各國。
第四波遷徙主要由美國川普總統點燃,2017年在「美國製造」號召及美國稅改政策支持,包括鴻海、台塑、台積電等大企業為了貼近市場需求,提升供應鏈效率與品質,前往美國中部等地區落地[註4];而2018年下半年的美中貿易大戰,包括第一、二及三清單中國輸美產品計有6,842項產品,占中國輸美總金額47.7%[註5]受到美國提高關稅影響,因而再度引爆台商大規模的遷徙潮,只是與過去不同的是,這次受到衝擊最大的不是傳統的製造業,而美中貿易摩擦清單的主角—電子業,包括了電腦電子及光學製品業、電子零組件業、電力設及配備業等,為了分散風險,部分台商往美國給予「永久正常貿易關係」(PNTR,最惠國待遇)的越南,享受從越南製造、出口到美國的科技產品皆有關稅優惠待遇,這也讓過去在越南的台商,多半以紡織、製鞋及食品等傳統產業進駐的盛況,轉變成台灣科技大廠積極設廠的生產基地,尤其是北越的河內可與中國深圳、重慶等地的供應鏈相連結,更是受到台商青睞。
(二)台商回台概況
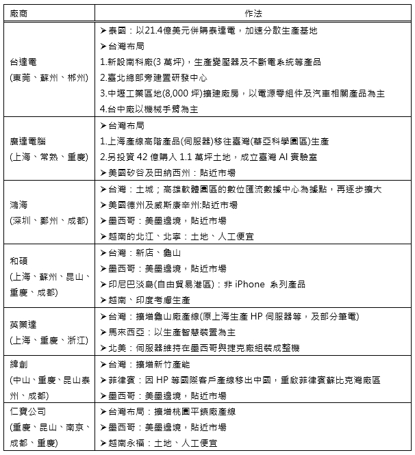
台商為了因應美中貿易戰,一開始是進行產能的調配,利用在台既有但未滿載產線,生產自中國轉來的產能,待產能滿載後,再尋求新的土地建置廠房。像2018年7月底電子製造大廠台達電就率先宣布以子公司DEISG收購泰國上市公司泰達電(DET)股權[註6],同時接收泰達電在泰國4個廠、印度2個廠及斯洛伐克的產能,以因應第一波美中貿易摩擦的關稅衝擊,另擴充台灣的桃園、台南等廠區產能,作為中國以外的生產基地;蘋果主要供應鏈相關的台廠電子六哥也都降低中國生產比重,並強化美國、東南亞或台灣等地區布局,如表2所示;傳統的自行車產業龍頭廠巨大,為了避免在中國生產的自行車等銷美被課以重稅,投資50億新台幣擴大台灣的產能,包括自2018年11月啟動40年來首見的二班制生產,計畫在台中擴廠並新增桃園生產基地;第三波2,000億美元產品清單的伺服器與網通類產品,受影響業者包括智邦、中磊等廠商不僅調整中國產能,也回台投資。
表2 主要電子大廠遷出中國,分散供應鏈策略

資料來源:本研究整理自各報章雜誌
依據統計,截至7月30日為止,經濟部已同意98家廠商回台投資案,如表3所示,總投資金額超過4,973億元,預計可創造的就業人數約近43,500個就業機會。按產業別觀察,以電子零組件業、電腦及光學業投資額及申請家數最多,分別為24家及19家,投資總額超過3,000億元,包括清單中的網通類、隱形眼鏡等消費品廠商受到美國要課以較高關稅,為了保有美國市占率必須將生產基地遷出中國,另一部分如電子關鍵零組件或材料廠則因客戶需求,在考慮風險分散或資安等問題而遷出中國甚至再度回到台灣投資。再從台商回台分布區位來看,聚集北部的桃園、新竹及苗栗合計約占33%最多;其次中部的台中、彰化及南投占27%、南部的雲嘉南及高屏則各占20%及15%。
表3 政府核准台回台投資案件統計

註:係依經濟部公布7月4日資料再加計第25、26及27次聯審會通過家數。
資料來源:經濟部
三、政府對台商的政策及其影響
(一)台商政策的演進
台灣產業歷經1960、70 年代高度成長後,隨著生產要素價格上揚而逐漸喪失比較優勢,於是台灣企業開始向外投資,尋找更低廉的生產基地,雖然1979年中國開始實施經濟改革與市場開放政策,同時也積極推動對台經濟交流合作政策,然面對台灣採取「三不」(不接觸、不談判、不妥協)政策下,禁止兩岸人民互動往來,使得兩岸經濟活動無法正常展開交流合作,直到1984
年才開始准許台商透過港澳地區進行轉口貿易,但仍禁止台商直接投資與貿易。1987年11 月台灣開放中國探親後,兩岸間才逐漸由人民互動擴大至經濟層面交流,但依舊維持禁止直接的投資與貿易。
儘管如此,中國也順勢在1988年6月公布「關於鼓勵台灣投資的規定」,為台商赴中國投資提供法律保障與政策,1989年六四事件後美歐日對中國經濟制裁,中小型的台商更藉機加快對中國投資[註7],為了因應台商投資潮,台灣政府於1990年1月公布《對大陸地區間接投資或技術合作管理辦法》,正式地有條件開放台商間接對中國投資,此促成兩岸間以「台灣接單、大陸加工生產、產品外銷」的「兩頭在外」的經營模式。
1992年鄧小平南巡後,台商更看好中國新一波改革浪潮,投資熱潮不僅加速,西進的台商也由傳統中小企業轉而以光電產業為大宗的中、大型產業,且投資區域也由廣東、福建擴及到浙江、江蘇等長江三角洲區域。為了避免台商對中國投資過度集中,在1990年代初期台灣就開始推動「南向政策」,1994年更以「加強對東南亞地區經貿工作綱領」正式啟動「南向政策」,鼓勵台商利用東南亞低廉的勞力成本,設立勞力密集產業的出口導向的製造基地,然「南向」不敵「西進」,1996年台灣提出「戒急用忍」政策,嚴格限制國內大企業、高科技產業對中國投資[註8]。2000年5月提出「積極開放、有效管理」政策,除了擴大投資、貿易開放幅度外,同時加強經濟交流管理機制,加上2001年兩岸加入WTO,中國經濟的崛起,加快台商對中國投資增溫。為避免台灣經濟過度朝中國傾斜,2001年台灣重啟了「南向政策」,鼓勵台商往越南、柬埔寨等東南亞國家發展,另自2006年1月起,將既有對中國經濟政策調整為「積極管理、有效開放」,顯示對兩岸經濟往來交流改採較保守做法,同年9月成立「促進台商回台投資專案小組」,統籌整合政府各部會行政資源,協助台商回台投資案落實外,2007年隨著中國實施陸續執行多項新制,取消出口退稅、實施勞動合同法、企業所得稅法等措施,台灣7月再成立「台商回台投資服務辦公室」,由專人協助土地廠房、政策性優惠貸款及研發補助之諮詢與轉介。
由於中國在經濟發展過程已逐漸建立以中國為製造中心的投資與貿易之交流網絡,兩岸產業間朝向競爭合作投資型態。為此,2008年大三通、2009 年開放陸資來台,2010
年兩岸簽訂「經濟合作架構協議(ECFA)」及2012年兩岸投保協議等,不僅放寬台商前往中國投資的限制,也著手吸引陸資來台投資。同年面對歐美債務風暴,11月起台灣實施「加強推動台商回台投資方案」[註9],透過解決人力、土地資訊、設備進口、強化輔導服務、加速完成ECFA後續協議及專案貸款等六大措施,加強台商回台投資誘因。
2016年起中國陸續公布稅務新規範[註10],以及工資持續上漲及沿海土地取得不易,2018年實施《環境保護稅法》等,以及美中貿易戰等外在壓力,台商面臨稅務、經營成本、環保問題,產銷模式也受到挑戰,讓台商不得不調整未來布局模式。
(二)投資台灣方案
為此,台灣在2016年9月提出「新南向政策推動計畫」,以經貿合作、人才交流、資源共享、區域鏈結為4大主軸,期望與東協、南亞及紐澳等18個國家,創造互利共贏的新合作模式,同時整備國家能量以參與區域經濟融合。2017年9月成立「加速投資台灣專案會議」[註11],2018年7月成立「投資台灣事務所」統合海外內資源,以專案、專人、專責提供廠商全程投資服務,包括事前的評估、土地取得及水電供應等;投資期間證照申請、優惠措施等;投資後的關懷,如擴大營運等,化被動為主動,協助廠商落實投資。2019年1月起推動「歡迎台商回台投資行動方案(2019年至2021年)」,另6月20日再通過投資台灣3大方案,包括「歡迎台商回台2.0 行動方案」,並新增「根留台灣企業加速投資行動方案」及「中小企業加速投資行動方案」,除嘉惠回台台商外,也針對未赴中國投資的企業研擬方案,擴大適用,相關內容簡述如下:
1.歡迎台商回台投資行動方案
—對象:受美中貿易戰衝擊,赴中國大陸投資2年以上的製造業台商,產線具備智慧化者。
—條件:屬符合5+2產業創新領域、高附加價值產品及關鍵零組件產業、國際供應鏈關鍵地位、自有品牌國際行銷、國家重要產業政策等條件之一者。
—貸款額度:由國發基金匡列,從200億元上調至5,000億元。
—政府支付銀行手續費:對中小企業維持1.5%;對非中小企業則從1.5%,調整為20億元以內0.5%、20至100億元0.3%、逾100億元0.1%,期限從10年縮短至5年。
2. 根留台灣企業加速投資行動方案
—對象:未曾赴中國大陸投資之大企業。
—條件:製造業方面與「2.0方案」相同,產線需具備智慧元素,且屬符合5+2產業創新領域、高附加價值產品及關鍵零組件產業、國際供應鏈關鍵地位、自有品牌國際行銷、國家重要產業政策等條件之一者;另服務業方面服務能量需具備智慧元素,且投資項目與國家重要產業政策相關。
—貸款額度:由國發基金匡列800億元。
—政府支付銀行手續費:比照「台商回台投資方案2.0」對大企業的補助優惠,期限5年。
3. 中小企業加速投資行動方案
—對象:「台商回台投資2.0方案」以外的中小企業。
—條件:與「根留台灣企業加速行動投資方案」相同。
—貸款額度:由中小企業發展基金匡列200億元。
—政府支付銀行手續費:支付1.5%,期限5年。另額外增加1億元保證額度,保證成數最高9.5成,並提供0.3%以下優惠保證手續費。
4.其他配套措施
(1)解決資金問題:境外資金匯回專法
2019年8月15日施行的「境外資金匯回管理運用及課稅條例」[註12],取代過去台商海外資金匯回時課以 20% 的稅率,自新法施行日(8月15日)開始的兩年內,資金匯至「境外資金外匯存款專戶」,第
1 、2年分別享有8%及 10%的優惠稅率,若這些資金在未來5年內在台灣進行實質產業投資,稅率還可再減半至4%與5%[註13]。其相關說明如下:
—適用對象、範圍:個人及營利事業(限投資收益)匯回境外(含大陸地區)資金
—適用稅率

—資金限制
存入專戶控管,不得用於購置不動產及不動產證券化商品,需遵偱防制洗錢、資恐等規範。
原則用於實質投資(包含間接實質投資),1年內需提出申請。
至多25%金融投資,至多5%可自由運用。
除實質投資及5%自由運用資金外,需於專戶內管制達5年,期滿分3年各提取1/3。
違反資金管理運用者,按稅率20%補徵差額稅款:
附帶決議:專法施行2年期滿後一年內,財政部應報請行政院核定CFC施行日期[註14]。
(2)解決土地問題—工業區立體化更新擴大:2018年3月推出「都市型工業區更新立體化發展方案」,係將廠房從平面變成立體化(「原地長高」),以滿足產業空間不足需求,在2019年4月再推出「工業區更新立體化發展方案」,將適用對象已由政府編定工業區或科學園區,擴大至「都市計畫」一般工業區或產專區,及「非都市計畫」工業區具整體開發者,獎勵項目包括15%
「新增投資」、5%「能源管理」與30%「捐贈產業空間或繳納回饋金」方式,以基地法定容積50%為上限。
(3)解決缺工問題—調整外加就業安定費再附加外勞數額機制:行政院已核定在維持外勞核配比例40%上限內,在現有外勞3K5級制(製造業具特定製程之行業依5等級核配外勞比率)及Extra機制基礎下,針對回台投資台商的「額外再附加」機制由10%調增至15%,雇主需繳交每名外勞每月就業安定費9千元。
(4)法令鬆綁:如今年6月通過「產業創新條例」修正案,不僅延長租稅優惠措施10年,還增加智慧機械、5G等企業投抵項目,提供產業持續且穩定的投資環境,並鼓勵業者再進行實質投資。另2020年上路的「工廠管理輔導法」,將眾多未登記工廠全面納管,並透過群聚地區認定原則基準、未登記工廠管理輔導、工廠管理輔導會報設置要點及工廠改善計畫等配套作法[註15],以達就地輔導。
(三)對台灣經濟的影響
1.轉單效應擴大國內的生產及出口
依據2018年外銷訂單海外生產實況調查顯示,在中國(含香港)有生產據點之台商,有15.8%考慮將生產線移轉至其他地區或在其他地區新增生產線(即調整產線);在調整產線的時間(可複選)方面,以2019年進行調整最多,約占43.4%,其次為2020
年占19.7%,2018年已經移轉則占18.0%,其他時間占25.4%,其中資訊通信產品考慮在2019年調整者占達70.8%最高。調整產線之地點(可複選)以東協占49.2%最多,其次移回台灣占41.8%;再按貨品別觀察,以紡織品、基本金屬製品及電機產品移至東協之比率較高,各超過7成;移回台灣之比率則以資訊通信產品、光學器材及機械的比率較高,分別占70.8%、66.7%及50%,顯示受美中貿易紛爭影響,台商在中國(香港)生產已出現變化,勞力密集產業考慮移往東協,
科技產業移回台灣,有助於國內生產比率逐年提升。
這也反映在2019年上半年工業生產中,因在美中貿易緊張情勢影響下,廠商陸續移轉生產基地,國內伺服器、交換器、路由器等產能顯著提升,汽車電子控制器、恆溫控制器等產品訂單亦明顯成長,加上
5G 無線通訊設備、半導體檢測設備等需求活絡所致,「電腦電子及光學製品業」生產較2018年上半年增加26.6%。
以出口來看,受到美中貿易戰重創全球產業供應鏈,台灣2019年上半年整體出口衰退3.4%,是小於日本(衰退3.8%)、南韓(衰退7.2%)、新加坡(衰退9.5%),但「電腦電子及光學業」、「電力設備及配備業」及「機械設備業」等行業對美國出口成長貢獻度達9成,其中又以「電腦電子及光學業」產品受轉單效應及產線移回貢獻達8.2成最大。
2.擴大金融機構資金放款,創下歷史新高
根據金管會統計,截至2019年5月底,本國銀行(國銀)放款餘額為29兆1,975億元,首度突破29兆關卡、創史上最高紀錄,其實早在1月份國銀整體放款餘額為28兆8,399億元時,就已經寫下歷史最高紀錄,雖然2月呈現小幅衰退,但接連的3個月皆呈逐月創新高。金管會表示隨著國內經濟成長穩定,企業客戶有一定的資金需求,進而使得國銀放款餘額逐步增加,尤其「台商回台投資」之效應逐漸浮現之下,加上根留台灣大企業、根留台灣中小企業二個方案的融資優惠,勢必帶動企業周轉金或是廠房設備投資等需求,近期各家銀行也動作頻頻,目的是要搶這波投資商機。
四、結論
台灣在全球供應鏈參與程度較高,尤其中國向為台商對外直接投資主要地區及生產重鎮,面對美中貿易戰引發全球供應鏈重組的契機及台商移轉生產基地的風潮,目前已透過推動「歡迎台商回台投資行動方案」,具體協助海外資金投入國內實質投資。而這波台商回台投資潮,不只有大企業,中小企業也在隊列之中,顯示產業鏈搬回台灣的現象。
回台投資既然已為台商調整生產地點之重要選項,這可為長期受到外銷訂單逾半數在海外生產,造成投資相對偏弱的台灣,近10年來在內需、固定投資對經濟成長率的平均貢獻度表現皆遠低僅南韓[註16]的現象,可因台商回台的實質投資而有所轉變[註17],甚至有人將此視為 MIT台灣製造的「轉骨」契機,同時也可為未來中長期產業發展奠下基礎。誠然,台商回台投資若能真正落地實現,透過產業關聯效果,能帶動台灣百業齊發、就業與薪資同步成長的新經濟動能。因此,本研究對政府及台商提出以下建議:
(一)對政府建議
1.透過政策對應,確保台商回台投資能真正到位
截至今年7月底台商申報回台投資額已超過4,900億元,預計可創造逾 4 萬個就業機會。然從資金面看,5月份國銀放款餘額中的「放款新增」金額為2,305億元,雖是創下歷史次高紀錄,僅次於今年1月3,005億元,但這也顯示出台商回台投資目前仍處於「申報」階段,實際到位者有限。另從新台幣兌美元匯價觀察,台商回台投資也未明顯地帶動新台幣走強,台商資金之所以尚未到位,一則是台商對美中經貿衝突保持觀望態度,再則可能是等待政府對台商回台政策明朗化。雖然政府已推出投資台灣三大方案,給予融資優惠,但像甫通過的《境外資金匯回管理運用及課稅條例》,在實際執行辦法如實質投資認定標準、產業投資計畫與支出範圍等,應儘速提出,排除資金匯回的障礙。另在配套方面如何解決五缺的基本生產問題,亦應積極協處。如此一來,從政策對應上,確保台商回台投資真正到位。
2.加深價值鏈活動,為產業創造深耕台灣的新動能
雖然今年以來,隨著轉單效應的發酵,回台投資的台商今年1-7月平均出口增幅14.1%,相較全台整體出口年減3%,明顯帶動出口量能;在進口資本設備方面,這98家台商7月較去年同月成長34.1%,累計至7月平均也達10%的增幅。但不可諱言,此波台商回台投資熱潮最主要起因於美中經貿衝突,多數台商是因應客戶需求調整產線,將訂單移回台灣生產,因而擴充產能或新設廠房。但台商在中國的大規模生產方式,不見得適合台灣,加上歐美近期強調在地製造,所形成供應鏈的「短鏈革命」,可能無法中長期讓台商根留台灣,因此,政府在政策協助規劃上也必須進行判斷思考,除了設立生產基地,應研擬相關協助其深耕台灣的對策,如進一步設立創新研發、售後服務及維修中心等基地,加深在台灣的價值鏈活動,如此可對台灣未來產業和經濟發展帶來真正的長期效益。
(二)對企業建議:
1.美中貿易戰將成為新常態,宜做中長期布局
美國川普總統在8月2日宣布將自9月1日起針對中國輸美3,000億美元商品加徵10%關稅,且不排除逐步調高至25%,包括智慧型手機、服飾、玩具及其他消費品皆被納入。這也可預知未來美中貿易談判將持續進行,再加上近期美國將中國列為外匯操縱國,兩國的摩擦將愈演愈烈,須持續關注。而從前述調查可知,台商已開始尋找中國以外的其他生產基地(如東南亞),因而對中國投資金額逐漸下降。像考量到中國內需市場規模不容忽視,台商在中國投資布局,不能再單純由製造層面出發,而是同時考量製造與銷售層面的綜合影響。
2.應及早因應「產能分散、短鏈供應、長鏈管理」課題
資誠(PWC)公布中美貿易摩擦的報告中指出,台灣「為中國對美國出口提供很多中間產品,同時也處在美國對中國出口的產業鏈中,很容易受到雙向影響,使得台灣在美中貿易摩擦中尤其脆弱。因此,不論經濟部統計處或者是天下雜誌等調查顯示,這波美中貿易戰已打破「中國製造」的供應鏈,台商高階產能正回流台灣、而中低階產能布局東南亞,更大型的台商可透過知鏈布局美洲,這種模式已成台商最佳解方。除了台商正在大挪移,其他國家的跨國供應鏈也往前進東南亞而形成「非紅產業供應鏈」。
未來川普總統要將智慧型手機、筆電等產業鏈產品納入中國輸美的繳稅清單中,《天下》採訪發現代工蘋果筆電的大廠—廣達,已準備將部份筆電產線移回台灣,現在正在測試。技嘉則將資源放在前端的研發與後端的品牌產品上,早把高端產能移回台灣,和碩集團童子賢董事長提到,未來像中國一廠十幾萬工人的工作模式將不復見,「產能分散、短鏈供應、長鏈管理」將是台商未來得面對的課題。
附註: