

解析2024中國兩會:經濟政策與對台商的可能影響
2024年03月 | 本篇文章PDF檔、簡報PDF檔摘要
今年中國兩會已於3月11日正式落幕,政府工作報告設定中國2024年經濟成長目標為5%左右,與上年所設定的目標持平,在面臨挑戰及風險下,實現該經濟成長目標並不容易。此外,今年施政重點首推擴大內需,推動新一輪大規模設備更新和消費品以舊換新,有助於帶動汽車及家電相關供應鏈的台廠表現。再者,兩會定調將連續幾年發行特別國債,以擴大財政支出強度,挽救中國地方財政困境。最後,推進現代化產業體系建設與提升新質生產力亦為施政重點,將由政府帶動重點投資項目,如科技創新、新型基礎建設及節能減碳等項目,且因應國際科技競爭日益激烈,為鼓勵外商直接投資,將加大吸引外資力度,放寬電信及醫療等服務業市場准入。儘管中國兩會期間宣布之經濟激勵政策,短期內或有助於部分緩解中國之經濟問題,然政府尚未公布具體政策細節,實際成效仍有待觀察。因此,本文建議:(1)配合加大吸引外資力度之利基,加強新興產業合作;(2)台商應留意中國提振服務消費刺激內需的商機;(3)美中角力持續,台商應加快升級投資策略,完善短鏈布局。
前言
中國兩會是指1959年以來歷年所召開中華人民共和國全國人民代表大會、中國人民政治協商會議全國委員會的統稱,兩會是中國一年一度最大規模的政治活動,任務是把人民的訊息透過代表(人大代表、政協委員)傳達給中共中央。儘管兩會實質上只是一個政治儀式,但也是中國政府對於今年度政策議程的預覽,會議釋出訊息代表執政者的想法,可供外界一窺風向。
事實上,中國在2022年底取消清零政策後,疫情復甦的力道並不如預期強勁。儘管2023年中國經濟成長率仍有5.2%,但考慮到2022年中國因疫情封控僅達到3%的經濟成長率,在低基期效應影響下,2023年經濟表現並不算亮眼,加上投資持續低迷拖累整體經濟,2023年全國(不含農戶)固定資產投資及民間投資年增率分別為3.0%、-0.4%,較2022年減少2.1及1.3個百分點,其中,經歷兩年連跌的房地產投資繼續探底,2023年房地產開發投資增速為-9.6%,與2022年跌幅(-10%)相差無幾。
2024年伊始,中國股市暴跌至5年來低點。同時,中國最大且負債累累的兩家房地產開發商-恒大和碧桂園也面臨生存挑戰,讓中國經濟雪上加霜。因此,外界密切關注中國是否在兩會期間推出經濟結構性改革備受矚目。故在此背景下,本文將分析中國兩會政府工作報告的經濟政策,且分析對台商的可能影響。
2024年政府工作報告重點整理
今年的兩會即第十四屆全國人民代表大會第二次會議和政協第十四屆全國委員會第二次會議,分別於3月5日和3月4日在北京開幕。歷年的兩會,中國總理在全國人大首日做政府工作報告是最重頭的看點。政府工作報告一般包括兩方面:一是回顧過去一年的政府工作,尤其是上一份政府工作報告中所設任務的完成情況。 二是宣布本年度政府工作的目標任務、重點和政策措施。
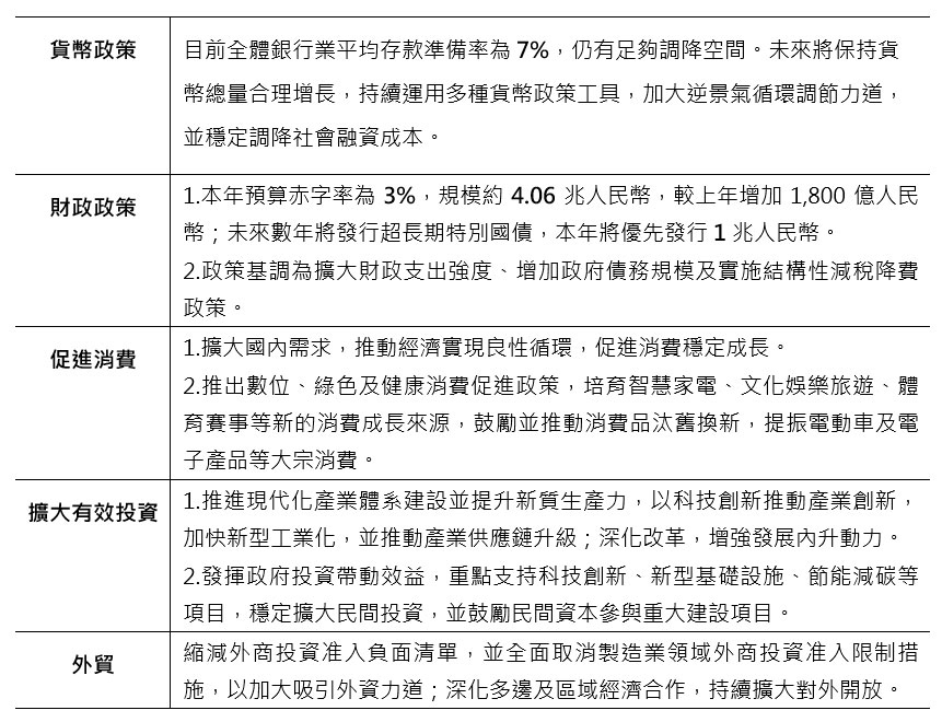
從今年度的政府工作報告來看,如表一所示,今年施政重點首推擴大內需,包含消費與投資,因而可能強化寬鬆貨幣力道,並同時強化財政激勵措施,當前中國存款準備率仍有足夠調降空間,並擬於未來數年持續發行超長期特別國債,以擴大財政支出強度。其次,延續激勵民生消費措施,持續推出各類消費促進政策,並鼓勵消費品汰舊換新,擴大家庭支出與消費力道。再者,推進現代化產業體系建設與提升新質生產力亦為施政重點,將由政府帶動重點投資項目,如科技創新、新型基礎建設及節能減碳等項目,並鼓勵民間資本參與重大建設項目,以有效增進實質投資。最後,因應國際科技競爭日益激烈,為鼓勵外商直接投資,將持續放寬外商投資規範,加大吸引外資力道,深化多邊及區域經濟合作。
此外,今年兩會有一重大變動就是不再舉行總理記者會,取消李強總理的記者會被廣泛視為中國幾十年來努力塑造透明形象的倒退。全國人大發言人表示,總理的年度新聞發布會這一長達數十年的慣例很可能不會再次舉行。傳統的會後新聞發布會由李鵬於1991年發起,並由朱鎔基於1998年正式啟動。自1993年以來,直到2023年,中國總理通常會在全國人大最後一天會見記者,詳細說明政府對從社會經濟政策到國際關係等各個方面的看法。儘管這個記者會都會受到嚴格控制,問題也經過預先篩選,但仍提供了與中國最高領導人互動的難得機會。但在2024年的兩會開始時,政府宣布李強不會接受記者採訪。
這代表著中國長期存在的集體領導體制已經瓦解,現在幾乎所有重要問題和政策的決策都由習近平個人負責,即使是以前由總理負責的經濟問題也不例外。其次,取消記者會可能也與中國當前的經濟困境有關。近年來,中國青年失業率高漲、地方政府財政困難、房地產危機持續擴大等問題,總理沒有提出有效解決方案,這導致市場情緒低迷。如果李強在當前情況下召開記者會,將面臨外國記者對經濟問題的提問,任何含糊其辭的回答都可能引發市場擔憂。
表一 兩會政府工作報告主要重點

資料來源:中國政府工作報告、 央行理監事會後記者會參考資料(2024.03.21)
一、2024年中國官方經濟成長預期目標為5%左右
2024年發展主要預期目標是:國內生產總值(GDP)成長5%左右;城鎮新增就業1200萬人以上,城鎮調查失業率5.5%左右;居民消費價格漲幅3%左右;居民收入成長和經濟成長同步;國際收支保持基本平衡;糧食產量1.3兆斤以上;單位國內生產總值能耗降低2.5%左右,生態環境質量持續改善(如表二所示)。
整體來看,兩會定中國2024年經濟成長目標為5.0%,與2023年持平,低於2022年的5.5%,亦低於疫情前2019年的目標6.0%,顯示中國經濟增速長期呈現放緩趨勢。2024年,中國要達到5%的經濟成長將面臨更大挑戰。儘管消費是2023年經濟成長的主要推動力,但消費者信心不足和財富效應的負面影響可能使得消費難以再次拉動經濟成長。再者,貿易也不太可能成為成長的主要動力,全球貿易成長預計仍將低於歷史平均水準,加上貿易保護主義可能進一步抬頭,影響部分產品(如電動車)出口表現。因此,要實現5%左右的GDP成長目標,可能需要更多來自投資方面的支持,公共投資可能成為今年更重要的驅動力,然而投資具有高乘數效應的領域空間有限,如房地產和交通基礎設施,可能使得財政刺激的乘數效應降低。
值得一提的是,今年能耗強度的量化目標納入了政府工作報告,提出要降低2.5%左右。中國政府向來對設置目標都很謹慎,2.5%的能耗下降目標雖然較爲保守,但寫進政府工作報告,就會給各地帶來壓力和緊迫感,同時提示,即使十四五能耗下降目標的達成有很大難度,還是要持續推進。
表二 2024年中國兩會主要發展預期目標

資料來源:中國政府工作報告
二、中國將發行1兆元人民幣特別超長期債券
中國國務院總理李強在政府工作報告中表示,北京將在2024年發行1兆元人民幣(約1,390億美元)的“超長期特別中央政府債券”,並可能“在未來幾年”繼續這樣做。工作報告稱,債券收益將用於資助大型專案和支持符合關鍵戰略發展的部門,並協助維護國家安全。報告中沒有提供更多細節。
「超長」名稱通常是指期限為 30 年或以上的債務。此前,中國最大規模的此類債券發行是在2020年,當時籌集了6,200億元人民幣,為抗疫措施提供資金。過去此類債券發行都是在經濟緊急情況—1998年的亞洲金融危機、2007年的全球金融危機和2020年的疫情首次爆發—之後發行的。
此次發行計畫進一步表明,在中國央行2024年一月份下調銀行存款準備率後,中國政府將重點放在財政支持而非貨幣政策上,以提振低迷的經濟。2023年,地方政府發行了近4兆元專款債券,用於資助公共住宅、5G基礎設施、城市欠發達地區改造等項目。
中央國債可以緩解地方政府的債務壓力,因為這些債券不會被納入財政預算赤字中,這將為中國政府調整年內財政赤字目標提供更大的靈活性。故中國增發國債實際目的是為了挽救,因房市下滑導致地方政府財政赤字日益擴大的窘境。2023年10月,中國政府發行1兆元的救災債券,將赤字目標從佔GDP的3.0%提高到3.8%。李強總理表示,中國的目標是到 2024 年財政赤字佔 GDP 的比例為 3%,與一年前的初步目標相當。
整體來看,本次兩會中的亮點是發行超長期特別國債,反映中國經濟基本面低迷,需要通過基建等領域的資金支援。政府財政狀況緊張,同時需要防範債務風險,因此發行超長期特別國債,減輕政府還債壓力。加上2023年10月底增發之1兆元國債有5000億元將於今年使用,等於今年將額外增加1.5兆元的財政支援,顯示了財政政策的加大力度。
三、「新質生產力」首度寫入政府工作報告
2023年9月,習近平在在黑龍江省考察調研期間的一個座談會上首次提到「新質生產力」。他當時表示,積極培育新能源、新材料、先進製造、電子信息等戰略性新興產業,積極培育未來產業,加快形成新質生產力,增強發展新動能。此後,在中央經濟工作會議,以及中共中央政治局第十一次集體學習,都提到「新質生產力」,但未引起輿論的廣泛關注。直到2024年3月「兩會」,「新質生產力」首度被寫入政府工作報告中。.今年的政府工作報告提出,要大力推進現代化產業體系建設,加快發展「新質生產力」。
「新質生產力」的本質是先進生產力,以創新為主導,透過科技創新推動產業變革,擺脫傳統的成長方式和發展路徑,同時也是綠色生產力。它由技術革命性突破、生產要素創新配置、產業深度轉型而催生,以全要素生產率提升為核心標誌。具有高科技、高效能、高品質的特徵,關鍵在於創新。發展「新質生產力」不僅是增加生產總量,更是生產方式的深刻變革。
整體來說,「新質生產力」是指以技術突破爲主導,具有高科技、高效能、高質量特徵的生產力。這個概念的提出,反映出中國試圖轉變刺激經濟成長的方式,從過去依靠傳統基建,轉而鼓勵企業研發突破性技術,來爲產業注入新的活力。在2023年的中央經濟工作會議中,「新質生產力」的產業指向更加明確,要以顛覆性的技術和前沿技術催生新產業、模式,包括數位經濟、人工智慧、生物製造、商業航天、低空經濟、量子計算、生命科學、綠色科技等等。
根據創金合信基金首席經濟學家魏鳳春表示,「新質生產力」可以分幾個領域來看:(1)人工智慧-人工智慧(AI)是推動經濟發展的關鍵驅動力,涉及機器學習、自然語言處理、電腦視覺等多個子領域。AI技術能夠提升生產效率、改進服務體驗,並在醫療、金融、教育、交通等行業中發揮重要作用;(2)生物技術-包括生物醫藥、基因編輯、合成生物學等領域。這些技術正在革新傳統的醫療和健康產業,帶來個性化醫療和精準治療的新機遇。(3)高端製造-隨著製造業智慧化、數位化升級,高端裝備製造、智慧型機器人、3D列印等高技術領域成為「新質生產力」的代表;(4)數位經濟-包括雲計算、大數據、區塊鏈、物聯網等新興技術,這些技術正在重塑傳統產業,促進新型業態和服務模式的形成;(5)新材料-先進的新材料,如納米材料、石墨烯等,因其獨特的性能而能在多個行業中提供新的解決方案,從消費電子到航空航太再到能源存儲,都有廣泛的應用前景。
四、促進消費:推動新一輪大規模設備更新和消費品以舊換新
推動大規模設備更新和消費品以舊換新,可以促進消費和拉動投資,同時提高生產效率,促進節能降碳,減少安全隱患,惠及民眾,利於企業。2023年,中國工業、農業等重點領域設備投資約4.9兆元人民幣,且預計這一市場將不斷擴大,估計將超過5兆元人民幣。實施設備更新行動將聚焦在工業、農業、建築、交通、教育、文旅、醫療等7個需求龐大的領域。尤其是在工業方面,先進設備的需求仍在成長,重點將推動產業設備更新改造。
此外,消費品以舊換新也是一個重要方面。中國的汽車、家電數量龐大,每年都有大量的更新需求,預計這一市場將創造兆元級別的空間。同時,中國將推動汽車、家電等耐用消費品以舊換新,並支持居家適老化改造,以促進消費。2023年消費對中國經濟成長貢獻率達到82.5%,全年消費品零售總額達到47.1兆元人民幣,年增7.2%。故2024年將以推動消費品以舊換新作為促進消費的重點之一。
根據國務院近期印發《推動大規模設備更新和消費品以舊換新行動方案》,提出設備更新、消費品以舊換新、回收循環利用、標準提升等四大行動,以促進先進設備生產應用,推動高質量耐用消費品更多進入居民生活,並提高國民經濟循環質量和水平。預計到2027年,工業、農業、建築、交通、教育、文旅、醫療等領域設備投資規模較2023年成長25%以上;重點行業主要用能設備能效基本達到節能水平,環保績效達到A級水平的産能比例大幅提升,規模以上工業企業數位化研發設計工具普及率、關鍵工序數控化率分別超過90%、75%;報廢汽車回收量較2023年增加約一倍,二手車交易量較2023年成長45%,廢舊家電回收量較2023年成長30%,再生材料在資源供給中的佔比進一步提升。
整體來說,以舊換新計畫,促進電動汽車、電子產品和其他大件商品的消費。根據高盛的估算,詳如表三所示,若官方提出的補貼金額占比設備、家電與汽車金額20%以上,預估家電以舊換新、汽車以舊換新、設備升級可望帶來新增民眾消費5,700億元、投資2,380億元,合計帶動名目GDP成長約8,080億人民幣,對中國今年的GDP成長率貢獻0.6個百分點。不過,消費信心低迷或將降低民眾參與以舊換新計畫之意願,且根據歷史經驗,企業設備升級政策僅包含稅收及融資成本優惠,恐致誘因不足。
對於台商的效益來看,汽車相關政策與台廠關連最大。以汽車相關產業來看,中國新能源車品牌比亞迪2023年的銷量首次突破300萬輛,預計2024年將繼續衝高,汽車供應鏈上的台廠也大幅受惠,台灣已有不少汽車零組件工廠打入比亞迪的供應鏈,以永新、台半、強茂、胡連、凡甲、精確等公司為代表。其中,永新、百達、廣華受惠比亞迪既有訂單,2023年第四季營運動能增溫,永新2023年營收32.41億元新台幣、年增8.28%,改寫歷年新高;百達以18.17億元新台幣、年增27.98%,創近五年新高。
不過對於家電產業所帶來的效益有限,主要是因為過去的家電下鄉政策,主要得標的廠商都是中國廠商,當時台廠連零頭都分不到,佔總銷售金額僅0.1%,加上近年來中國已是全球規模最大、品種最全的家電生產與出口大國,中國三大白色家電年產能將近4億台,中國白色家電前四大企業(美的集團、格力電器、海爾智家、海信家電)集中度高,呈現寡頭壟斷格局,產業鏈本土化配套為提升競爭力的關鍵。
隨著家電逐漸走向變頻化和智慧化,作為家電中非常重要的主控晶片MCU (MicrocontrollerUnit)市場也出現了新的市場形勢。很多傳統家電更新升級,同時衍生出不少創新的家電產品,這不僅使家電MCU用量增加,同時對MCU的性能要求也更高,由於中國家電製造商一直依賴進口MCU晶片,2022年家電晶片國產化率僅22%。故主要受惠的台灣廠商為盛群、廣閎科、應廣、松翰等MCU與家電相關IC設計業者。
表三 以舊換新和設備升級計畫對中國GDP的影響

資料來源:Goldman Sachs Global Investment Research
五、加大吸引外資力度 放寬電信及醫療等服務業市場准入
隨著中國經商風險升高,外資流入中國的情況趨於惡化。據中國國家外匯管理局的最新數據顯示,外資流入中國的情況急劇下降,2023年外國企業對中國的直接投資達到了30年以來的最低水準,流入的外商直接投資(FDI)僅為330億美元,與2022年相比下降了82%。這反映出外國投資者對中國市場的信心下降,也凸顯出在中國尋求更多海外投資時所面臨的挑戰。這一情況主要是由於疫情封鎖和疫情復甦乏力所導致的。儘管2023年第三季出現了自1998年以來首次的下降,雖然2023年第四季表現有所回升,新增資金為175億美元,仍比2022年同期少了三分之一。顯示外國企業因地緣政治緊張局勢和其他地方的利率上升而撤出了中國。
為加大吸引外資力度, 據今年政府工作報告指出,將繼續縮減外資准入負面清單,全面取消製造業領域外資准入限制,並放寬電信、醫療等服務業市場准入。同時,擴大鼓勵外商投資產業目錄,並鼓勵外資企業在境內再投資。為保障外資企業國民待遇,將推動解決資料跨境流動等問題,打造「投資中國」品牌。同時提升外籍人員來中國的工作、學習、旅遊便利度。
此外,將深入實施自貿試驗區提升戰略,賦予自貿試驗區、海南自由貿易港等更多自主權,並推動開發區改革創新,打造對外開放新高地。同時,擴大高水準對外開放,並主動對接高標準國際經貿規則,穩步擴大制度型開放,增強國內國際兩個市場兩種資源聯動效應,鞏固外貿外資基本盤,培育國際經濟合作和競爭新優勢。
同時,將推動外貿質升量穩,加強進出口信貸和出口信保支持,並支援企業開拓多元化市場。促進跨境電商等新業態健康發展,並積極擴大優質產品進口。此外,全面實施跨境服務貿易負面清單,並加快內外貿一體化發展。最後,加快國際物流體系建設,打造智慧海關,助力外貿企業降本提效。
近日中國國務院辦公廳印發行動方案,就擴大市場准入、加大政策力度、優化公平競爭環境、暢通創新要素流動、完善國內規制等5方面提出24條措施,目的是吸引並鞏固外資。文件要求各地區各部門要主動作為,把外商投資企業關心的實際問題作為突破口,並制定時間表、路線圖,推動政策舉措落地見效。
根據陸委會近期公布數據指出,2023年台商投資大陸為328件,共30.4億美元,較2022年同期減少39.8%,僅占整體對外投資比重的11.4%,和2010年的83.8%相較,差距甚大,已創下歷史新低。近年來,台商已順應國際供應鏈重組,調整全球佈局,降低對中國的投資,並提升對美國、歐洲、日本以及新南向國家投資比重,以分散生產風險,中國(不含港澳)的投資金額及佔比皆呈現下滑的趨勢。
近年來,台商對中國的投資呈現逐年遞減。一方面,先前已有很多企業進入中國市場,故尋求新機會的企業減少;另一方面,勞力密集型企業傾向於尋找其他地區,尤其是東南亞,作為首選投資目標。此外,美中貿易戰持續對台商的海外佈局產生影響,美國市場的巨大吸引力以及中國地方政府減少補貼的政策改變,使得台商依賴商業概念向中國申請補助的做法變得越來越不可行,導致在商業上難以獲利。
結論與建議
整體來看,中國兩會期間宣布之經濟激勵政策,短期內或有助於部分緩解中國之經濟問題—債務積壓、生產力成長停滯、民間信心不振、股市趨跌,以及房地產景氣低迷,惟短期激勵措施難以大幅改善其長期結構問題,加以政府尚未公布具體政策細節,實質成效仍有待觀察。因此,面對二會後中國經濟政策的變化,本文對企業建議:
(一)配合加大吸引外資力度之利基,加強新興產業合作
今年政府工作報告著重推進高品質發展,強調加速發展新興產業和數位經濟創新,這成為2024年的首要工作任務。其中,建立現代化產業體系是重中之重。一方面,要大力推進傳統產業轉型升級,加快發展現代生產性服務業,另一方面,要培育新興產業,包括新能源汽車、新材料、生物製造等,並加大創業投資和股權投資支持。此外,全面釋放數位經濟發展動力也被視為實現經濟高品質發展的關鍵。政府工作報告要求制定支援數位經濟高品質發展政策,推動數位技術和實體經濟深度融合,深化大資料、人工智慧等應用,促進企業數位化轉型,大力推進資料開發開放和流通使用,加速建設全國一體化算力體系。
新型產業及數位經濟發展將有助提升總要素生產力,另引導民間資金投資重點行業,亦能防止產能過剩,長期將有助整體生產力提升。由於台灣在高新技術、新型服務業等領域具有優勢。故有興趣前往中國投資的台商或已在中國發展的台商,應加強與中國相關產業的技術交流與合作,積極參與數位經濟、生物科技和現代服務業等領域,以促進兩岸科技創新和產業升級。不過仍須留意,近期美、歐等國加強調查其相關產業(電動車、鋰電池及太陽能電池)國家補貼及傾銷情形,恐衝擊其產業競爭力。
(二)台商應留意中國提振服務消費刺激內需的商機
隨著國務院總理李強提出今年相關重點工作指出,要提振消費,鼓勵和推動消費品以舊換新,提振智能網聯新能源汽車、電子產品等大宗消費。在提振服務消費方面,商務部表示可以透過擴大開放來提升供給,從而來擴大服務消費,推動放寬電信、醫療等服務業領域的市場准入,用好國內國外兩個市場兩種資源,持續擴大服務供給。
中國消費市場持續回暖,成為經濟成長主要動力。服務型消費迎來復甦,餐飲、文旅、交通等需求成長。綠色健康成為新的消費成長點,政府加大補貼促進綠色產品消費。商務部將進一步激發消費潛力,推動經濟穩定成長。隨著消費回溫,台商也可及早卡位相關產業,趁勢掌握下一波內需消費商機,綠色消費、健康產業、文旅等領域有發展機會。在綠色消費方面,涉及綠色食品、綠色家電等食衣住行領域。健康產業包括健康管理、AI智慧醫療等領域。
(三)美中角力持續,台商應加快升級投資策略,完善短鏈布局
有鑑於美國因國家安全問題對越來越多的中國公司實施制裁,並促進在美國生產更多高科技產品,阻止向中國出口先進晶片和相關工具設備。近期政府新的採購指引加大了本土科技解決方案的力度,將逐步淘汰美國的英特爾和AMD微處理器。此外,中國政府也優先考慮國產操作系統和資料庫軟體,以推動本地化努力。這反映了中國在推動用國產技術替代外國產品方面的重要一步,並與美國的相應措施呼應。因此,廠商除關注未來美中科技戰發展脈動,台廠更應以時間換取空間,善用我國科技優勢,著眼於與歐、美、日等國建立安全、可信賴的供應鏈關係,以多元布局為主的新發展趨勢,提升台灣產業供應鏈韌性,更能深化我國在全球化的經貿戰略地位。
在過去的美中科技戰中,臺灣企業因為轉單效應而受益,但隨著美中雙方管制日益嚴格,未來的雙向利好可能會減少。例如,即使像台積電南京廠獲得了美方的一年豁免權,可以引進16納米及以上的設備,目前雖然可以直接向中國的人工智慧和超級計算客戶供貨,但受到美國規定的限制,增加客戶實屬不易。因此,企業應該採取最靈活的策略,儘快調整客戶結構、應用領域,並建立在中國以外的備援基地以分散海外佈局的風險。採用“短鏈”方式接近目標市場也是重要的選擇之一。