

美國總統大選對全球經濟影響
2024年08月 | 本篇文章PDF檔、簡報PDF檔摘要
美國總統大選對全球經濟的影響將會是廣泛而深遠的。川普和賀錦麗在貿易、移民、氣候政策等領域的不同立場,將對全球供應鏈、能源、金融以及地緣政治格局產生重大影響。在貿易政策方面,川普可能對中國採取更具對抗性的措施,如提高關稅或取消「最惠國待遇」,這將加劇美中貿易戰並對全球供應鏈造成衝擊,特別是對亞洲和歐洲經濟體。相反,賀錦麗若當選,可能延續拜登的政策,強調與盟友合作,維持相對穩定的全球貿易環境,但對中國的強硬態度仍會持續。在移民政策上,川普將加強打擊非法移民,並緊縮合法移民規定,這將增加美國勞動成本,特別是在依賴外籍勞工的行業。而賀錦麗延續拜登的開放移民政策,但會在邊境安全上做出調整以應對國內壓力。在氣候政策上,川普若當選,可能放寬對化石燃料行業的限制,減少對可再生能源的支持,這將削弱全球氣候行動的力度。相反,賀錦麗延續拜登的綠色政策,推動更多綠色投資,促進全球能源轉型。因此,面對美國大選對全球經濟的後續影響,本文建議:(1)儘管台商將供應鏈轉移到其他地方來分散風險,然無論誰贏得大選,美國針對第三地的貿易敵對行動都將會升級,須謹慎評估關稅對營運影響;(2)大選前金融市場波動加劇,須留意利率與匯率走向,做好避險準備。
前言
在美國首場總統大選辯論後,發生川普遇刺事件和拜登退出競選連任,金融市場對大選的關注度迅速升溫,並開始評估選舉結果對美國及全球經濟、地緣政治的影響。一般來說,經濟問題都是選民首要關注重點,反映物價上漲和貧富差距擴大的現實,尤其是中低收入群體的生活壓力。
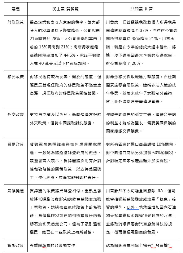
兩黨總統候選人目前的主張,整理如表一所示,與經濟議題密切相關的是兩黨候選人的財政政策。民主黨提名現任副總統賀錦麗(Kamala Harris)競選總統,她的政策方向基本延續拜登路線,聚焦於“照顧經濟”,計畫通過擴大政府財政支出支持中產階級,如擴大兒童照料、帶薪休假和教育補貼等。此外,她可能延續拜登的主張,提高富人稅或徵收未實現資本利得稅。相對而言,川普的財政政策主打減稅,尤其是對個人和企業減稅,並提議透過增加進口關稅來替代部分個人所得稅。
值得注意的是,2017年川普第一任期所通過的《減稅與就業法案》(TCJA)將在2025年12月底到期,是否延長個人所得稅減免備受關注。兩黨對延長減免基本達成共識,川普陣營甚至主張將現行的優惠稅率永久化。財政政策的實施不僅取決於誰當選總統,還需考慮國會的控制權。目前在國會選情高度不確定之下,因此金融市場更關注總統職權涉及的領域,如貿易與移民政策等。
在貿易政策方面,美國總統對關稅有較大裁量權,通常不需國會通過。賀錦麗延續拜登路線,反對全面加徵關稅,但支持對特定行業或產品加徵關稅,如中國進口的鋼鐵和鋁。而川普則可能在再次當選後,延續其2017-2020年間的對華貿易政策,實施更強硬的關稅政策。
在移民政策方面,拜登任內非法移民數量激增,導致國內社會秩序紊亂。據美國國會預算辦公室(CBO)日前的一項研究發現,2023年美國淨移民人數超過300萬、多數為非法工人,遠高於過去20年平均水準。為緩解國內民怨,拜登於2024年6月簽署行政命令,限制美墨邊境非法移民大量湧入。因此,無論誰當選,2025年美國的移民數量都可能減少。
自從賀錦麗參選以來,川普在搖擺州的民調領先優勢已經被削弱,顯示本次美國總統大選結果仍未明朗,川普也未必能夠獲勝。儘管大選結果要到11月初才揭曉,但金融市場已提前開始定價選後政策的影響,選前幾個月的股市和債市波動加劇,市場根據候選人的辯論表現和民調結果來評估選舉對經濟的影響。有鑑於美國總統大選結果將對全球政經發展帶來關鍵性影響。因此,本文參考經濟學人(EIU)、日本經濟新聞、華爾街日報(WSJ)等資料。來分析美國總統大選對歐洲、亞洲、拉丁美洲與美國自身的可能影響,最後提出台商未來在布局全球的建議。
表1 2024 年美國總統候選人的主張

資料來源:各大新聞、EIU、台經院整理。
美國總統大選對歐洲影響
(1)軍費支出
如果川普重新擔任總統,將對美國的安全保障前景帶來不確定性,這在大選前引發了歐洲的廣泛擔憂。儘管川普的行為難以預測,但他一貫批評那些未達到北約國防開支占GDP 2%目標的國家。他表示,如果俄羅斯發動入侵,美國可能不會根據北約第五條提供援助。目前,31個北約成員國中有20個未能達標(除了與俄羅斯、白俄羅斯或烏克蘭接壤的國家外,只有挪威未達標)。北約成員國除了自己的國防開支外,每個北約成員國還直接為民事、軍事和安全項目的共享預算做出貢獻。這些捐款的標準是透過定期審查的費用分攤公式計算出來的。 2024 年,美國提供這筆共同資金的最大份額,為 15.9%,約 5.67 億美元,與德國和英國並列,是北約國防開支最大的國家之一。
儘管川普曾提議美國退出北約,但這一提議幾乎不可能實現,因為它需要國會批准。故一般預期,如果川普再次當選,他可能會對歐洲北約成員國施加更大壓力,要求增加國防支出和提高自主性。這可能包括退出聯合演習、減少駐軍、削減相關經費,並繼續質疑美國對北約第五條的承諾。對此,歐盟預計將更積極地增強防禦能力,並加強與英國的合作,英國的國防支出目標已提升至GDP的2.5%。
此外,如果川普再次擔任總統,美國對烏克蘭的支持可能會發生重大變化。在賀錦麗政府下,預計援助將維持在穩定前線的水準,但不足以讓烏克蘭收復被俄國佔領的領土。而在川普的領導下,軍事和財政支持可能會大幅減少,以迫使烏克蘭重返談判桌,迅速結束戰爭。這種策略可能會削弱西方國家對烏克蘭的支持承諾,影響全球安全局勢,並激化擴張主義國家的野心,尤其是波羅的海國家(Baltic states)和摩爾多瓦(Moldova)對俄羅斯的擔憂。在此背景下,北約正考慮在五年內為烏克蘭提供1,000億歐元的支出計畫。
(2)貿易政策
在賀錦麗政府領導下,有在很大程度上會與盟友合作並與競爭對手競爭。相較之下,川普可能更願意與所有人競爭,但也比賀錦麗更難以預測、更具敵意性。這點意義重大,因為這兩個經濟體高度整合:美國是歐盟最大的貿易夥伴(到2023年購買歐盟出口產品的五分之一),也是其最大的投資目的地。2023年,美國也與 27 個歐盟成員國中的 20 個國家存在貿易逆差,而川普對此深惡痛絕。在此背景下,川普威脅對美國所有貿易夥伴徵收 10% 的關稅,這對歐盟經濟構成重大潛在衝擊。當然,這樣的行動方針將面臨法律和國會的障礙,因此其可行性仍未明確—即使實施,歐盟也可能獲得豁免。在最壞的情況下,如果徵收關稅,而歐盟對美國商品徵收關稅進行報復,這將導致嚴重通貨膨脹,損害兩國經濟的成長。
在賀錦麗政府領導下,美國更可能與盟友合作,並與競爭對手競爭。而相較之下,川普則更傾向與所有人競爭,並且更加難以預測和敵對。這一點尤為重要,因為美歐經濟高度整合,美國是歐盟最大的交易夥伴,2023年購買歐盟五分之一的出口產品,也是歐盟最大的投資目的地。然而,川普對大多數歐盟成員國存在的貿易逆差深惡痛絕,並威脅對所有交易夥伴徵收10%的關稅,這可能對歐盟經濟造成重大衝擊。儘管此舉在法律和國會層面面臨障礙,甚至可能豁免歐盟,但若徵稅實施,並引發歐盟報復,將導致嚴重通膨,損害兩國經濟成長。
美國目前對歐盟鋼鐵(25%)和鋁(10%)的關稅是暫停徵收,但川普可能會重新實施這些措施,繼2022年歐洲天然氣價格飆升首次受到打擊之後,這將加劇歐盟此類能源密集型商品全球市場份額的下降;在川普擔任第一任總統期間,美國想要對汽車徵收進口關稅,儘管這些關稅最後並沒有徵收,但如果他贏得第二個任期,這件事可能會再次出現,恐將打擊已經很脆弱的歐盟汽車製造商;各國目前正處於OECD全球稅收協議談判期間,因此數位服務稅(DST)計劃暫時擱置。預計賀錦麗政府會讓美國繼續參與這項協議,即使她最終可能不會批准該條約。相反地,川普可能會退出該協議,這將促使被暫停的 DSTs 實施,對美國科技公司造成最大損害,並可能引發報復性的貿易戰。
(3)產業政策
在氣候政策方面,川普獲勝將意味著美國立場的重大轉變。民主黨和共和黨在氣候變遷議題上的觀點截然相反,過去民主黨的拜登優先投資綠色技術和可再生能源,推動近4000億美元的《通貨膨脹削減法案》,而川普則計劃退出《巴黎協定》並轉向化石燃料。川普若當選將減緩該法案對可再生能源、電池和電動車的補貼,可能有助於歐洲吸引更多投資。然而,失去美國作為氣候變遷盟友將對歐盟造成重大打擊,危及全球氣候行動,並可能助長歐盟內部短期經濟利益優先的聲音。
在中國問題上,兩位候選人對中國態度都強硬,賀錦麗將延續拜登的做法,拜登於 5 月宣布對中國電動車徵收 100% 的關稅。在任何一位總統的領導下,歐洲國家都將面臨澄清和強化對中國立場的壓力,當前的不團結(德國與法國、匈牙利與歐盟其他國家)將在美歐關係中造成摩擦。不過,隨著賀錦麗延續拜登做法推動多邊立場(鑑於歐洲對中國的經濟風險更大,這對歐洲來說是痛苦的),而川普的單邊決策帶來了不可預測的風險(例如中國商品大量湧入歐盟),情況會有所不同。特別是,川普威脅取消中國的「最惠國」地位,並將所有中國商品的關稅提高至多60%,這將對歐洲產生重大影響。
歐盟的碳邊境調整機制(CBAM)正在逐步實施,並將於2026年開始徵收關稅。對於川普來說,這將成為與歐盟的自動摩擦點,儘管美國受到的影響不大,因為美國生產的相關產品碳排放強度不高,甚至可能因其出口產品稅率低於新興市場國家而受益。過去在拜登政府下,通過已啟動的歐盟-美國貿易與技術委員會(TTC)來推動關鍵礦產供應商多元化的合作可能會繼續,而在川普領導下,TTC可能無法維持。不過,美國和歐盟在減少對中國關鍵礦產供應鏈依賴方面的共同進展,可能會以交易性而非合作性的方式來實現。
美國總統大選對亞洲影響
東北亞(不包括中國)將最受川普零和安全政策的影響,因為他會施加壓力要求這些國家支付更多的美國武器費用和美軍駐紮費用,這將對政府財政造成壓力。東南亞則在貿易方面面臨最大風險。東南亞國家聯盟(ASEAN)不僅與美國有巨大的雙邊貿易順差,還可能因其與中國的強大貿易關係及在兩大超級大國間貿易中的樞紐作用而受到更多審查,面臨“中國+1”關稅的威脅。
(1)貿易政策
無論這次美國總統大選結果如何,美中之間的經濟和外交關係將持續惡化。任何一位總統都將採取旨在對中國科技業施加進一步壓力的政策,同時也基於國家安全考量來證明未來貿易和投資限制的合理性。
若賀錦麗當選,將延續先前拜登政府的做法,繼續與“志同道合”的政府合作。這種多邊合作方式旨在最大化美國政策行動的效果,同時儘量減少因美國貿易政策而可能引發的貿易或供應鏈反彈,不過仍會對與中國有深厚貿易和投資聯繫的經濟體造成一定的附帶損害。
如果川普再次當選,川普可能會因再度連任而更有自信,對中國採取更強硬的立場,這可能會採取比上一任期更激進的政策,美中貿易戰預計將進入新一輪更為激烈的階段。最大的風險就是取消中國的「最惠國」待遇(或者更具體地說,美國取消與中國的「永久正常貿易關係」),這一行動可能包括將所有中國商品的關稅提高最多 60%。川普可能會以中國未能實現第一階段美中貿易協定中商定的採購目標為由,為美國擴大貿易限制辯護。這一措施將對中國經濟造成巨大壓力。與2018年中美貿易戰初期相比,如今的中國經濟更為脆弱,難以承受如此高額的關稅。回顧2018年,川普政府對價值3,500億美元的中國商品徵收高達25%的關稅,其中包括太陽能板、鋼鐵和鋁等關鍵產品。這一舉措導致中國對美出口大幅減少,但中國在疫情期間透過擴大對其他市場的出口,尤其是歐盟和東南亞,緩解部分壓力。2023年6月,中國的商品貿易順差達到了創紀錄的近1,000億美元,顯示出口依然是中國經濟中的一個亮點。
然而,除了出口強勁外,中國其他的經濟表現並不好,房地產市場危機已持續三年,消費者信心低迷,加上地方政府的財政緊張和消費者信心不足,使得中國經濟整體陷入困境。在這種情況下,進一步的關稅升級將對中國的出口依賴型經濟產生更大衝擊。如果川普按計劃實施60%的關稅,預計中國的經濟成長率可能從4.8%下降至3.4%左右。此外,瑞銀研究指出,關稅可能使中國GDP在一年內減少約2.5個百分點。儘管中國可能採取貶值人民幣、向出口商提供退稅和優惠措施等手段來應對,但這些措施只能部分緩解關稅帶來的壓力。
與此同時,其他國家也在強化對中國商品的限制。印度、巴西和墨西哥等新興市場國家出於保護本國就業和產業的考慮,正在抵制中國商品的進口。這進一步限制中國商品的出口管道,使中國被迫尋找新的市場。為了應對這種困境,中國可能會選擇在海外建立生產基地,以規避高關稅並服務當地市場。然而,這種策略也面臨挑戰,因為在海外擴張可能意味著國內製造業就業機會的減少,令中國領導層對這一選擇感到矛盾。此外,即使中國能夠透過在海外建廠來減輕壓力,也無法完全消除美中貿易戰帶來的長期經濟衝擊。
整體而言,川普再次當選可能導致美中關係進一步惡化,並引發全球供應鏈和貿易格局的深刻變化。中國將不得不面對經濟成長放緩、出口市場縮減以及國際貿易環境進一步惡化的多重挑戰。這不僅會影響中國的經濟前景,也可能對全球經濟產生廣泛的負面影響。
在日韓方面,川普可能因不滿日韓對美國的巨額貿易順差,要求重新談判現有的自由貿易協定。日本和韓國可能需要進一步開放國內市場,尤其是對美國產品的進口,特別是農產品和食品。這可能引發農民、環保人士和消費者權益活動人士的反對和國內抗議。此外,日本和韓國向美國出口的汽車、鋼鐵和鋁可能面臨更高的關稅或新的限制。
最後,無論誰當選,美國對第三地區的貿易敵對行動將升級。貿易和供應鏈風險是東協經濟體最脆弱的領域。除新加坡外,大多數主要東協經濟體對美國都有大量雙邊貿易順差,其中以越南和泰國為首。現任拜登政府已在審查中國和墨西哥在汽車領域的貿易聯繫,同時美國太陽能板製造商也在請求對東南亞相關的中國太陽能電池板徵收關稅。自2022年6月開始的美國對東南亞四國關稅豁免,已於2024年6月6日到期,在東南亞設廠的中國太陽能業者無法再享有豁免優惠,經營面臨挑戰。由於越南、泰國、馬來西亞和柬埔寨的太陽能板產能全球第二,僅次於中國。目前,美國約四分之三的太陽能產品來自這些國家。美國光電製造商指控這四國低價傾銷,引發美國政府調查,彭博預期最後關稅可能落在30%至50%之間。如果賀錦麗當選,美國將謹慎採取這些措施,繼續維護與中國及其他國家關係的“護欄”。若是川普當選,他將更關注美國政策目標和對其他國家“搭便車”的擔憂,這將加速和強化美國在全球範圍內的貿易行動。
(2)外交政策
如果川普再次當選總統,美國在東亞的安全聯盟將得以維持,但盟友面臨的要求將增加。他可能要求日本(駐有5.5萬名美軍)和韓國(2.5萬名美軍)分擔更多費用,並施壓這些國家進一步增加國防支出,尤其是購買美國武器。這將加劇日本、韓國和台灣的財政壓力,而這些國家的公共財政已經因產業政策和老齡化社會的高社會支出而緊張。
以韓國來看,美韓已於8月27日在首爾就第十二份《駐韓美軍防衛費分擔特別協定》(SMA)進行第七輪協商,該協定將決定韓國對駐韓美軍費用的分擔比例。現行的SMA協定預計於2025年底到期。此前,在川普擔任總統時,第十一份SMA協定的談判因美國要求韓國大幅增加分擔額而陷入僵局,直到拜登上臺後,雙方才在2021年簽署協議。韓媒表示,川普若重返白宮,可能會向韓國施壓,要求增加駐韓美軍的財政貢獻。美韓此次談判明顯提前,外界猜測若川普再次當選,他可能會透過採取強硬態度,導致美韓軍事同盟緊張。
就日本來看,根據美日安保條約第五條規定,如果日本領土受到攻擊,美國有義務保衛日本。日本不需要在美國或日本境外其他領土發生武裝衝突時援助美國。這使得美日同盟不同於北約的集體防禦原則,也與美韓共同防禦條約不同,美國和韓國之間的共同防禦條約要求雙方除了對韓國境內任何一方軍隊的攻擊之外,還應對「太平洋地區的武裝攻擊」。曾在川普手下任職的前國防部長Mark Esper表示,如果川普重返白宮,他可能會呼籲日本增加國防開支,超過日本已經承諾的GDP的2%。日本首相岸田文雄已決定在 2027 財年將國防開支佔 GDP 的比例提高至 2%(在川普第一任期,此數字為1%)。此外,川普也可能要求日本進一步增加東道國對駐紮美軍的支持。
以台灣來看,美國前總統川普近期批評台灣奪取“美國所有晶片業務”,且國防開支不足,應該向美國支付國防費用。與日韓不同,台灣和美國之間並沒有正式的國防協議。儘管美國並未正式承認台灣,但幾十年來它一直透過軍售支持台灣的自治民主。在川普擔任總統期間,這些銷售額顯著增加,購買價值超過 180 億美元的武器,如戰鬥機和飛彈系統。川普關於台灣的言論無非是希望台灣表現出與日本、韓國和歐盟同樣的保護自身安全的決心。台灣政府已將國防現代化作為優先事項,包括發展自己的潛艇,並多次表示台灣的安全掌握在自己手中。今年預算國防開支佔國內生產毛額的2.5%,創歷史新高,且將當兵期限延長至一年;美國現任總統拜登曾表示如果台灣受到攻擊,美國將保衛台灣,這背離了美國長期以來的「戰略模糊」立場,賀錦麗不太可能偏離拜登的對台政策。整體而言,考慮到美國國會兩黨的親台立場、《台灣關係法》的法律保障以及川普團隊主要成員在台灣問題上的立場,預期美國對台灣的支持不會出現重大動搖。
在東南亞方面,在川普當選總統的情況下,東南亞在美中之間的微妙平衡將變得更加困難。此外,川普更具交易性的政策可能會迫使與美國有條約盟友關係的東南亞國家(如菲律賓和泰國)或與美國有強大安全關係的國家(如新加坡)更明確地支援美國的強硬安全目標。川普對中國在南海爭議地區“分而治之”策略的反應存在不確定性。這一問題可能成為對中國敵視的政府的焦點,但也可能受到對遠離本土軍事承諾的懷疑。總體來說,美國的政策將使東南亞與中國及其內部的關係更加複雜,威脅到東南亞的團結,安全問題將越來越影響經濟一體化進程。
美國總統大選對拉丁美洲影響
許多拉丁美洲和加勒比海國家對美國的變化特別敏感,因為它們地理接近、經濟整合度高,且有大量移民流向美國。因此,今年底的美國總統選舉結果將對這些國家產生重要影響。
(1)貿易政策
如果民主黨勝選,賀錦麗將繼續維持與現任總統拜登相似的政策,特別是在對拉丁美洲和加勒比海經濟體的貿易關係上。這種穩定的政策將帶來可預測性和透明度。比如,2026年美國-墨西哥-加拿大協定(USMCA)的續約預計會順利進行,即使存在像墨西哥保護主義能源政策的分歧,也會在不損害協定完整性或商業環境的情況下妥善解決。
如果川普當選,他將全面改變美國貿易政策,這會使出口導向的拉丁美洲的經濟體面臨很大不確定性。他計劃實施5-10%的統一進口關稅,對依賴美國市場但未簽署自由貿易協定(FTA)的國家,如厄瓜多,影響會很大。擁有FTA的國家可能會受到保護並受益於貿易轉移,但川普對貿易逆差的強烈關注及交易式政策可能會威脅到這些協定。在USMCA的續約中,川普可能要求全面重新談判以獲取更多讓步,包括要求墨西哥加強移民管理。川普的要求可能導致談判破裂,甚至美國退出協定。對於多明尼加共和國-中美洲自由貿易協定(DR-CAFTA),風險較小,但川普仍可能利用此協定來壓制非法移民。
即使這些自由貿易協定得以保留,川普的敵對言論仍會以其他方式對該地區的外部經濟產生影響。他專注於將製造業的工作帶回美國,特別是在汽車行業,這會抑制預期在賀錦麗政府下成長的近岸投資和外國直接投資(雖然賀錦麗政府也會謹慎對待中國在該地區的投資)。川普將削減前朝政府在綠色補貼和相關激勵措施的努力,尤其會對墨西哥新興的電動車製造業產生類似影響。
此外,美國對綠色轉型的優先事項變化會影響該地區的商品貿易。例如,銷售關鍵礦產的出口國(如智利)將面臨全球價格成長放緩,因為美國對綠色技術的需求減少。川普放寬對依賴化石燃料產品(如燃料汽車)的規範,會使油價長期維持在較高水準。這對石油出口國(如阿根廷、巴西、哥倫比亞、厄瓜多、蓋亞那和墨西哥)有利,但對石油淨進口國(包括智利及大多數中美洲和加勒比國家)的經常帳則會造成拖累。
(2)移民政策
拉丁美洲和加勒比海經濟體因川普領導下的美國移民政策大幅收緊而損失最大。賀錦麗可能會延續拜登政府對移民的廣泛寬鬆立場,同時加強控制以阻止非法入境。相比之下,川普將採取完全限制性的做法。他已經威脅要驅逐居住在美國的約 1,100 萬無證移民;墨西哥人、薩爾瓦多人、瓜地馬拉人和宏都拉斯人是這群人中最大的一部分,墨西哥約有4百多萬無證移民、中南美洲合計約有3百多萬無證移民。他還希望廢除人道主義假釋計劃,該計劃在拜登領導下擴大,使古巴人、海地人和委內瑞拉人以及來自該地區其他地方的移民受益。也有可能試圖關閉技術勞工移民的合法管道,例如 H-1B 簽證計劃。
儘管試圖引入更激進的移民政策將面臨後勤困難和法律挑戰,就像川普第一任期內的情況一樣,但一般預期這些政策將在他擔任總統期間減少美國的移民總數。這將對移民匯款產生重要影響,因為匯款是該地區,尤其是中美洲和加勒比地區家庭消費、投資、減少貧困和經濟成長的重要推動力(如表2所示)。短期內,隨著移民將儲蓄匯回本國,匯款量預計會激增,但隨著在美國的外籍勞工數量減少,匯款流入最終會減少。
川普的限制性移民政策也會對安全和社會穩定帶來壓力。一個更封閉的美國將意味著該地區移民外流的一個重要壓力閥消失。這將給移民原籍國和過境國帶來巨大壓力,這些國家將缺乏應對資源,特別是川普可能會停止拜登政府推出的發展和技術援助計畫。尤其是墨西哥,將面臨在邊境安全方面發揮更大作用的壓力,可能會受到川普的關稅威脅。作為更強有力的邊境安全政策的一部分,川普已經威脅要採取單方面軍事行動來消滅墨西哥的販毒集團,這種言論會使雙邊關係在他的任期內保持緊張。
表2 美國是拉丁美洲經濟體最大的匯款來源國

資料來源:KNOMAD/World Bank Bilateral Remittance Matrix 2021 (December 2022); EIU.
(3)外交政策
一般預期川普的外交政策將比賀錦麗的做法更加不穩定和單邊,這將為該地區大多數政府帶來挑戰。川普應會降低前朝政府在促進民主和多邊參與方面的努力的優先順序,儘管這些努力往往反應不溫不火。更重要的是川普對中國採取較不妥協的態度,包括該國與拉丁美洲和加勒比地區日益成長的經濟接觸(無論選舉結果如何,美中緊張局勢都會惡化)。這將使各國更難以平衡兩個超級大國之間的關係來實現國家利益最大化,特別是在美國成為不太可靠的夥伴的情況下。然而,各國政府也必須應對來自中國日益成長的傾銷風險,因為中國的廉價出口產品正在尋找新市場以規避美國的貿易限制,從而損害該地區的工業競爭力。川普也可能對古巴和委內瑞拉實施更嚴厲的制裁,儘管隨著經濟狀況惡化,這只會鼓勵這些國家的移民外流。
美國總統大選對美國自己的影響
(1)加徵關稅恐導致商品價格居高不下
2024年初,美國將26家中國紡織公司列入《維吾爾強迫勞動預防法》實體名單,並計畫禁止TikTok的母公司字節跳動。接下來,可能會對中國線上零售商如Shein和Temu採取行動,這些公司以低價服裝和家居用品在美國市場上贏得了市占率。美國紡織業批評它們利用免稅政策,導致國內紡織品銷售受損並關閉工廠。Shein和Temu的貿易占中國與美國最低免稅貿易的一半。由於美國紡織業主要集中在搖擺州(北卡羅來納州),這將成為選舉的關鍵問題,現任總統拜登政府可能在選前對中國零售商實施限制。
川普若勝選,將會對中國及其盟國實施更廣泛的貿易壁壘。他計畫對所有美國進口商品徵收10%的全面關稅,並警告中國商品的關稅可能會提高到60%以上。由於食品和其他消費品占美國進口總額的三分之一以上,更高的關稅將增加消費品和零售業務的成本,尤其是中國提供的家具、玩具、燈具和運動器材等商品,消費者將因高物價而減少開支。
提高對中國進口商品的關稅可能會促使企業轉向其他市場,如從墨西哥或印度進口。然而,這種全面關稅的影響更為廣泛,不僅會影響中國,還會波及亞洲、歐洲和北美的其他主要交易夥伴及美國盟友。對歐洲奢侈品商來說,美國是義大利皮革製品、法國葡萄酒和蘇格蘭威士忌的重要市場。過去川普政府對蘇格蘭威士忌徵收的25%關稅導致對美出口下降30%。價格上漲可能促使美國消費者出國購物,從而影響這些品牌在美國的零售市場。
圖1 美國消費品進口_按國家劃分 (單位:10億美元)

資料來源:WIST; EIU.
圖2 美國進口額_按產品區分

資料來源:Haver Analytics; EIU.
(2)嚴控移民恐導致勞動市場緊縮
在移民政策方面,無論誰當選,提升邊境控制將是重點。未來政府的移民政策將影響美國零售和飯店業,因為這些行業高度依賴外籍勞工。限制移民可能進一步減少工人供應,推高勞動成本。同時,美國農業亦依賴外籍勞工來應對勞動力短缺。如果是賀錦麗當選總統,她可能會減少非法移民,但會增加對技術工人和有勞動力短缺行業的合法移民,這樣對企業的影響會較小。
共和黨的綱領對移民,尤其是無證移民,持強硬立場,强调川普将完成第一任期內開始的美墨邊境牆,阻止非法入境。其綱領多次提到“邊境”、“移民”和“驅逐”,反映出對移民問題的高度關注。川普也常譴責無證移民,並發表未證實的言論。共和黨競選綱領也對合法移民持謹慎態度,承諾對左翼和伊斯蘭移民進行嚴格審查,並誓言在移民政策中將美國工人放在首位。正如川普第一個任期內發生的那樣,合法移民的減少將導致衛生、教育和商業服務等領域的高技能人才減少。故川普可能推行更嚴格的移民政策,包括增加驅逐和提高合法移民的要求。這將緊縮勞動力市場,可能導致工資上漲。
(3)減稅政策恐導致政府預算赤字增加
稅務政策是民主和共和兩黨間差距最大的地方之一。根據賀錦麗的計畫,高收入家庭將大幅加稅,最高邊際稅率攀升至44.6%,是1986年以來最高。公司稅則將由目前的21%調高到28%,而大公司的最低稅率由目前的15%調高到21%。賀錦麗也承諾不對收入在40萬美元以下的家庭加稅,這使得川普即將到期的大部分減稅內容都得以維持。賀錦麗並提出額外的減稅措施;她要恢復2021年擴大實施的兒童稅收抵免,大多數兒童可獲3,000美元,她還新增新生兒類別,可獲6,000美元抵免額。
共和黨綱領強調減稅,儘管大多內容含糊不清,但明確承諾取消小費所得稅,雖然大多數的低收入小費工人本來就無需繳稅。2017年,川普曾通過國會推動一攬子減稅措施,將公司稅率從35%降至21%,並將最高個人所得稅率從39.6%降至37%。川普多次承諾在他的第二個任期內進一步削減所得稅。
因為2017年《減稅和就業法案》的部分條款將在2025年底到期,故稅收問題將成為焦點,其中最重要的是個人所得稅率的削減。最初的立法設計為八年後“日落”,以避免對公共財政的全面影響進行核算。共和黨綱領承諾將這一稅收削減永久化,而不是僅僅延長,但無論哪種方式都將非常昂貴。國會預算辦公室估計,這將使未來十年成本高達4.6兆美元(相比之下,2023年聯邦總支出為6.1兆美元)。川普表示,關稅收入可能足夠彌補所得稅削減的損失。
如果民主黨橫掃白宮、參議院和眾議院,賀錦麗的多項財政計畫都能付諸實現。若民主黨無法全面控制國會,賀錦麗政府2025年馬上就會陷入與共和黨的艱難談判,共和黨同樣面臨相同處境。此外,進一步減稅將需要執政黨在國會中佔據強有力的地位,美國已經很高的預算赤字如果進一步增加,將會導致額外的通膨壓力。
(4)氣候政策影響全球綠色投資
賀錦麗的氣候與能源立場與拜登類似,拜登政府的標誌性氣候立法—2022年《通貨膨脹削減法案》(IRA)—為多種綠色投資提供了無限額的補貼,包括可再生能源發電和電網容量、電動汽車製造和充電基礎設施、碳捕捉和儲存技術以及可持續氫生產。預計該法案將在十年內提供超過5,000億美元的補貼。拜登政府在2021年的氣候承諾中承諾到2030年將美國排放量減少至比2005年水準低50%-52%。若賀錦麗順利當選,其政府是否能推進更高目標取決於民主黨是否能重新控制國會兩院。如果民主黨順利控制國會,他們可以通過更多立法。但若國會繼續分裂,政府將透過行政措施加強監管,但這可能帶來不確定性,並且可能會被訴諸法庭,導致延誤。
不過即使共和黨完全控制國會,川普也不太可能完全廢除IRA,因為大部分補貼流向了支持共和黨的國會選區,並且集中在川普承諾復興的製造業部門。因此,川普政府更可能改變IRA補貼和其他聯邦法規的實施方式。例如:IRA的主要支出透過由農業部、能源部、商務部、內政部和環保署(EPA)管理的補助和貸款項目進行。川普政府可能會延遲發放新補貼或放寬“綠色”投資標準,特別是在尚未確定的領域,如可持續氫生產;川普將逆轉前朝政府的化石燃料政策,承諾增加國內石油和天然氣鑽探,並撤銷EPA對車輛尾氣排放的規定,推遲電動汽車推廣等;川普政府下的EPA將減少對污染和碳排放法規的嚴格執行,並放鬆對氣候變化影響的成本效益分析要求。
結論與建議
美國總統大選對全球經濟的影響廣泛,主要取決於當選者及其政策方向。對歐洲來說,若川普當選總統,將對歐洲的北約成員國施加巨大壓力,要求他們增加國防開支並在防務上更加自主。對拉丁美洲來說,因為它們地理接近、經濟整合度高,且有大量移民流向美國,故未來的移民政策與貿易政策對拉丁美洲的影響最大。對亞洲來說,東北亞(不包括中國)將最受川普零和安全政策的影響,川普會施加壓力要求這些國家支付更多的美國武器費用和駐紮費用,這將對政府財政造成壓力,東南亞則在貿易面臨最大風險,因為東南亞國家不僅與美國有巨大的雙邊貿易順差,還可能因其與中國的強大貿易關係及在兩大超級大國間貿易中的樞紐作用而受到更多審查,面臨“中國+1”關稅的威脅。
不過,自從賀錦麗參選以來,川普在搖擺州的民調領先優勢已經被削弱,顯示本次美國總統大選結果仍未明朗,川普也未必能夠獲勝。因此,本文針對美國總統大選對全球經濟的可能影響,對台商未來在布局全球的建議:
(一)儘管台商將供應鏈轉移到其他地方來分散風險,然無論誰贏得大選,美國針對第三地的貿易敵對行動都將會升級,須謹慎評估關稅對營運影響
無論2024年誰能贏得美國大選,兩黨的共識都是中國對美國構成根本威脅,川普第一任期挑起貿易戰,拜登則擴大美中貿易戰的範圍,共和黨與民主黨都表現出對中國的更強硬態度,故美中摩擦將在 2025-28 年繼續加劇。多數台商為了減少關稅對其運營的影響及分散供應鏈風險,對南向布局的需求增加。然而,美國對第三地區的貿易敵對行動將升級。先前拜登政府已審查中國與墨西哥在汽車領域的貿易聯繫,美國太陽能板製造商也請求對來自東南亞的中國相關太陽能電池板徵收關稅。若賀錦麗當選,美國將謹慎採取這些措施,並在貿易和外交政策上保持「護欄」以維護與中國及第三國的關係。但如果川普當選,他將更快、更強烈地擴展美國的貿易行動,增加影響其他市場的風險。故廠商應仔細評估提高的關稅對其運營的影響程度,以及能否從新的排除機會中獲益,並須密切關注中國對美國措施的因應,評估任何報復措施帶來的影響。
(二)大選前金融市場波動加劇,須留意利率與匯率走向,做好避險準備
雖然大選結果在11 月初才會揭曉,但金融市場在選前便逐漸開始定價選後各種政策的影響。從過去美國總統大選經驗來看,VIX和MOVE指數通常在投票日前1至2個月顯著上升,顯示股市和債市的波動性加大。在美債方面,自1980年代以來的經驗顯示,聯準會首次降息前的2至3個月,美債殖利率通常會下跌。目前市場預期聯準會在9月降息的可能性很高,加上經濟成長放緩,美債殖利率可能進一步下跌。然而,隨著大選日臨近,若川普勝選的可能性仍然較高,再加上2025年1月1日美國政府債務上限協議到期,市場對財政的擔憂可能升溫,增加中長期美債殖利率的波動風險。
此外,川普或賀錦麗當選對美元指數的影響不同。過去川普在2017至2020年間任職時,貿易政策不確定性增加,推動美元指數走強。如果川普勝選,這種不確定性可能再次上升,帶動美元指數上漲。相反,若賀錦麗當選,市場預期她將延續拜登的貿易政策,不確定性降低,美元指數可能因利差因素而下跌。美國財政赤字擴大、全球降息預期及地緣政治風險升溫,推動黃金價格上漲。故企業應持續關注美元、美債、黃金等避險資產,在不確定性中保持靈活應變和理性分析,以實現穩定報酬。