

日本共享經濟發展-以民泊產業為例
2018年10月 | 下載本篇文章PDF檔、簡報PDF檔摘要
依內閣府調查研究,2016年日本共享經濟規模在5,250~5,850億日圓,其中物品共享產值約達3,000億日圓,占比超過五成,其次為民泊等空間共享產值約達1,400~1,800億日圓,約占三成。以空間共享為例,日本將分別在2019年及2020年舉辦世界盃橄欖球賽及東京奧運,既有飯店、旅館恐無法負擔觀光住宿的需求,為此日本政府決議放寬「共享空間」規範,制定「住宅宿泊事業法(民泊新法)」,並從今年6月15日實施。依日本觀光廳統計,截至今年7月底,平均每家民泊申報的住宿天數13.5天,低於新法設限的180天。雖然民泊新法增設許多限制,似乎阻撓共享經濟發展,然適當運用管制,讓民泊業合法化,反而更健全相關產業的發展環境。尤其民泊新法實施後,日本民泊業作法所帶來的啟示,包括(1)日本全家與Airbnb合作、日本7-11與JTB旅行社合作等異業合作,創造雙贏的新商機;(2)日本樂天LIFULL STAY與台灣新創民宿訂房平台AsiaYo 串連,結盟擴大耕耘台日民泊市場;(3) DoMo善用在日本多年來經營連鎖民泊的服務Knowhow利基,成立DoMo Hotel(新宿地區)進駐旅館業務,擴大營運規模。
一、前言
依據英國國家科技藝術基金會Nesta (2014) 歸納的「共享經濟 (sharing economy)」範圍,「凡利用網路科技連結各群體,促使商品、技能及事物更有效的利用」。簡單來說,共享經濟的特色在於透過行動科技將各種閒置資源或服務分享給需要的人,不僅避免資源浪費且增加民眾額外收入,亦能再次創造物品或服務的價值。因此,共享經濟發展有助於資源更有效運用的社會效益,亦使閒置資源再創造價值的經濟效益,因而受到各界關注。
根據世界旅遊城市聯合會(WTCF)調查,2017年全球前十大旅遊排名國家中,亞太國家所占數目僅次於歐洲。包括中國、印度、日本和印度尼西亞旅遊總人次分別達到45.3億人次、15.4億人次、3.2億人次和2.6億人次,分居全球第1、2、4、和第6位。在旅遊總收入方面,中國、日本和印度三個國家的旅遊總收入分別排名為第2、5和第7位,成為增長速度最快的國家。
尤其近來在物聯網等新技術快速發展下,新的旅遊消費及服務升級更帶動個性化旅遊消費理念,共享住宿成為越來越多人的旅行的選擇,讓原本就擁有,包括星級的酒店與飯店、商務人員住宿的經濟型旅店、對長期出差的周租公寓(Weekly
Mansion)、觀光地區日式溫泉旅館、農村地區民宿等各種不同住宿設施的日本,加入共享住宿-民泊的業態後,整個住宿型態出現轉變。其中「民宿」與「民泊」都由屋主提供住宅部分房間,或是空屋、別墅、公寓等讓其他人居住,類似家庭寄宿(Homestay)的概念,但其中仍有差異存在。前者可以全年反覆性提供給遊客居住,沒有時間限制,原來是和屋主一家共同使用生活空間,但近來考量到隱私、衛生等觀念,以分開居住為主流。後者則是將一般的住宅公寓或是透天住宅的空屋出租給需要的遊客,包括廚房等設施,且是以網路平台為仲介,讓房東可利用網路刊登,遊客則是可透過平台與房東聯繫,屬於共享的交易模式,這模式依日本規定,一年出租日數不可超過180天。
由於日本分別舉辦2019年世界盃橄欖球賽及2020年奧運,日本政府提出2030年訪日外國遊客達到6千萬人次的目標,民泊的增加不僅可緩解客房短缺的問題,也有助於吸引外國遊客赴日旅遊。因此,本文將由日本共享經濟發展概況分析,再分析共享住宿-民泊的發展,及其帶來的商機的啟示。
二、日本共享經濟發展
2000年之後,隨著網際網路web2.0時代到來,各種網絡虛擬社區、BBS、論壇開始出現,用戶可在網絡空間開自由表達觀點、分享信息。但網絡社區以匿名為主,社群分享形式主要局限在信息分享等,並不涉及任何實物的交割,故多數時間沒有金錢報酬。2010年前後,隨著Uber、Airbnb等實物共享平台的出現,共享開始由純粹的無償分享、信息分享,走向以獲得一定報酬為主要目的,基於陌生人且存在物品使用權暫時轉移的「共享經濟」。日本共享經濟的起步較歐、美晚,目前已覆蓋民泊、共乘、醫療、家政、物流、停車等領域,並逐漸向時尚、動漫領域滲透。
(一) 2021年日本共享經濟銷售規模將突破千億日圓
2015 年底日本成立分享經濟協會,該協會在2016年3月發布《公開徵求意見書面意見書》,主要重點對日本旅館業法提供改進意見,這是日本針對共享經濟公布的首要舉措;同一時間,東京都大田區議會以會議決議正式通過條例案,認可共享住宿-“民泊”的存在。日本政府公布從2016年1月開始,以東京都大田區為戰略特區,開始實行
Airbnb 合法化,即一般的民宅可以直接「有償」租借給其他人;同年的7月日本內閣官房全面的IT戰略辦公室,舉行“共享經濟審查會議”,為使日本共享經濟的健康發展,制定"共享經濟促進計劃”示,除了有示範指導方針,也鼓勵私人組織制定的自願性規則。
普華永道(PwC)在2015年全球共享經濟的市場規模是150億美元,預估至2025年可達3,350億美元,另依據萬事達卡(Mastercard)於2017年6月公布的「共享經濟:瞭解成長與契機」(The
Sharing Economy: Understanding the Opportunities for Growth) 研究指出,2020年全球共享經濟交易價值可成長至5,000億美元,高於2015年PwC的預估,顯示共享經濟不僅在近年以驚人的速度成長,未來發展後續可期。
日本矢野經濟研究所(Yano Research Institute)2014年時所做的預測,預估日本共享經濟銷售市場規模將從2015財年[註1]285億日圓(約2.4億美元)成長至2020財年的600億日圓(約5億美元)。然日本總務省公布2018年情報通信白皮書中援引矢野最新的預測,2015財年398億日圓,2016財年擴增至503億日圓,預估2021財年再擴大至約1,071億日圓的規模,顯示出日本共享經濟成長快速,較4年前預估成長將近七成。
圖1 日本國內共享經濟規模預測

註:援引矢野研究所預估,不包括音樂、圖像等智財權商品,且依銷售基礎計算,手續費、佣金及會員費等。
資料來源:日本總務省,情報通信白書平成30年版。
(二) 日本內閣府:2016年日本共享經濟規模超過5,000億日圓
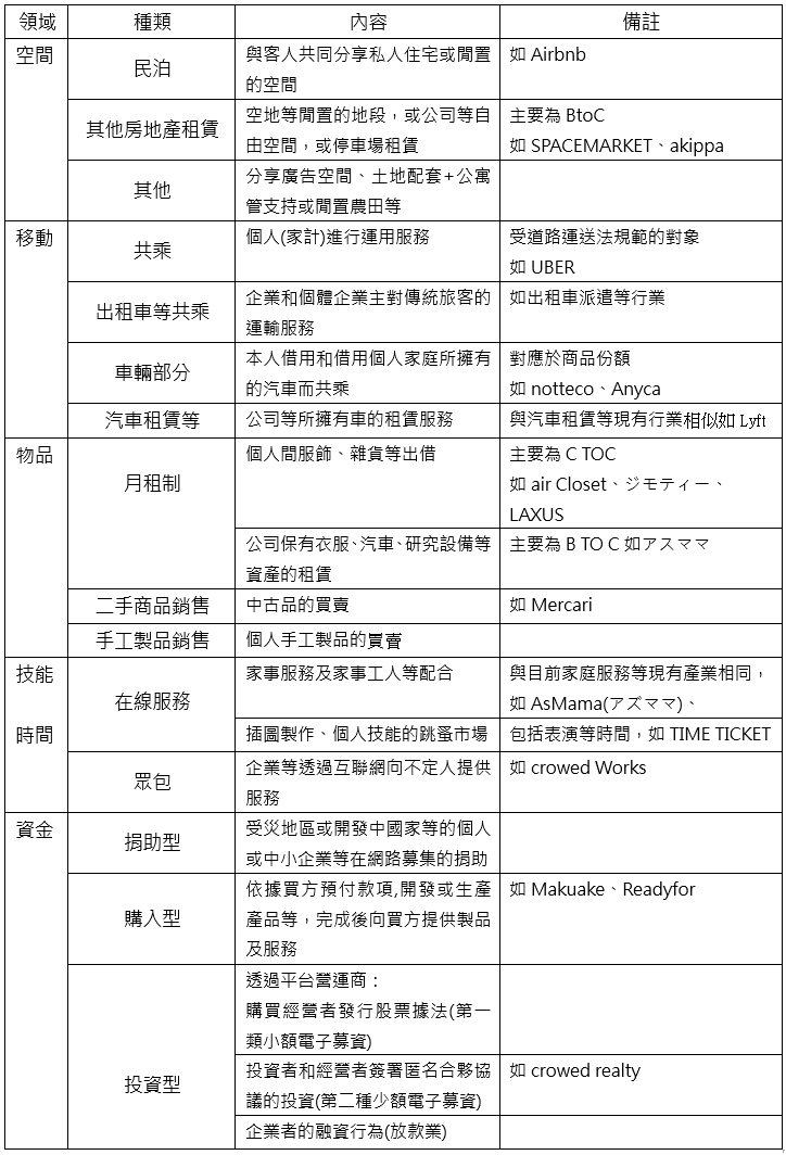
日本政府為了將共享經濟所產生的價值納入國內生產總值(GDP),特別將共享經濟所涉及到的領域與行業加以分類,如表1所示,包括空間、移動、物品、技能與時間,以及資金等五種類別。
以共享空間概念,主要包括民泊、出租辦公室及停車場等為主,如STAY JAPAN、Airbnb等平台,讓原本許多因人口老化產生嚴重空屋率,在重新打造成新民泊上架,可接待不同國籍旅客:而PARKING、Akippa是共享停車場的網站則將停車場以共享概念出租,提升使用效率。
移動方面,包括汽車共享、乘車分享以移動成本分擔等概念,像Anyca是共享高檔車和跑車;Times是提供24小時自由使用日本全國汽車。以舊貨市場為主的物品共享,如Mercari是日本個人閒置物品分享平台,LAXUS則是個人閒置名牌包共享,會員每月繳6,800日圓即可租借LV、Chanel、Hermès、Gucci等52個品牌包。在技能及時間方面,透過網路接案或以群眾外包(crowdsourcing)方式執行的工作,像AsMama(アズママ)
提供由家庭主婦和樂於助人者代理幼兒園接送等服務,讓有閒置時間的家庭主婦共享自己的時間,同時有助於一些家庭減輕育兒負擔。資金方面,各項捐贈或投資係透過網路募資、眾籌資金計畫,像Makuake、Readyfor等平台,提供個人或小企業透過雲資金來實現創業夢想。
表1 日本政府對共享經濟領域的行業分類

資料來源:日本內閣府(2018),《「シェアリング・エコノミー等新分野の経済活動の計測に関する調査研究」報告書》概要版。
由前述的調查結果,日本共享經濟規模在2016年達5,250億到5,850億日圓(約48.3億美元至53.8億美元)。依調查的空間、物品、技術或時間和金錢等四大領域區分,透過APP買賣、租借二手品或個人日用品的物品共享產值約達3,000億日圓(約27.6億美元),占日本共享經濟產值比重最高,約在51.3%到57.1%。空間共享產值約達1,400億到1,800億日圓(約12.9億美元至16.5億美元),占比約在26.7%至30.7%。在技術或時間共享產值約達150億到250億日圓(約1.4億美元至2.3億美元),占比2.9%到4.3%。金錢共享所創造的產值約達700億到800億日圓(約6.4億美元至7.4億美元),占比則在13.3%至3.8%之間。[註2]
三、日本共享住宿發展與概況
(一) 日本民泊的改革歷程
日本經濟新聞曾在2015年報導過,英國調查公司STR Global針對東京都內酒店客房入住率達88.3%,同一時期東京大倉飯店的外國住宿客人比2014年同期成長14%,外國人比率超過5成[註3]。2018年更報導全球最大住宿預約網站Booking.com(荷蘭)調查2017年日本住宿設施的平均客房單價比2016年下降9.4%,日本總務省零售物價統計也顯示工作日的住宿費在最近2年下降了7%[註4],主要係包括商務等在內的酒店,為對抗共享住宿型態的民泊數量快速成長,增加調降房費的動作。
過去,依日本規範除了國家戰略特區外,提供收費住宿的業者必須取得旅館業法許可,因此,像Airbnb平台許多房源是將自家多餘空間出租給旅客的房屋短租型態,一直處在灰色地帶難以解套的問題。隨著民泊數量的大幅增加,不僅在許多平台,包括Airbnb、Asia
Yo、Booking等刊登,也有民泊業者開FB粉專或架網等自行銷售,且多數民泊房源會在各大網站同步上網租賃,這也產生許多為人所詬病的問題,超賣、或被非法丟包、房東不願意解決房間問題等亂象。
為了規範和支持未來共享經濟發展,日本於2016年間開始積極研擬專法,期使短期租賃住宿模式能取得合法化經營。2017年6月日本國會通過“住宅宿泊事業法(民泊新法)”,規定於2018年6月15日開始實施,將之前的許可制改為註冊登錄制,一年內以180日為上限得將住宅作為民泊。同時將管制包括申請登錄時間、避難及注意事項、鄰居關係、民泊營業期間、房客登記名冊,以及若屋主未同住時需委託合格第三方業者管理等規範,同時規範Airbnb等平台業者有義務將未在期間內完成登錄的民泊下架。於是同年12月Airbnb提出聲明,2018年6月起將還未正式註冊的違法日本民泊房源約5萬筆全數下架,與2018年第一季相比,曾經一度導致平台房源數量短少近八成。如表2所示。
表2 日本新民泊法規相關制定過程

註:特區包括東京都大田區、大阪府、大阪市、北九州市、新潟市等地區的民泊屋主得向地方政府申請登錄。
資料來源:本研究整理。
(二) 目前發展概況
依據民泊新法的規定,合法業者有義務每兩個月向當地市政報告停留天數等資訊。因此,依據日本觀光廳所公布資料顯示截至7月31日合法的5,510家民泊業者,在9月底(調查6月15日至7月31日)完成申報業者,計5,077家,達成率92.1%,此為民泊新法實施以來,第一次申報營運的概況。
如表3所示,在申報的整體民泊使用天數為68,711天。使用人數為82,338人,平均每家民泊申報的住宿天數13.5天。其中以民泊總使用天數來看,前三大地區為東京都、北海道及東大阪府等最多;在使用民泊人數及平均天數方面,包括北海道(2.7萬人次,17.2天)、東京都(2.6萬人次,15.4天)、愛知縣(4,456人次,16.4天)高於全國平均。若再以使用遊客國籍分析,有83.4%為外國遊客,16.6%為日本國內客戶,其中中國遊客使用民泊人數17,277人,占總數的24.9%最高。再依次為韓國(10,838人,占比15.6%)及美國(7,224人,占比10.4%)。此也突顯出外國旅客偏愛民泊使用,因可更容易接觸與體會到日本家庭文化及生活。
表3 日本民泊住宿實績統計(2018.6.15-7.31)

資料來源:日本觀光廳統計(2018年9月30日)。
四、結論
(一) 運用適當管制,健全日本民泊業發展環境
此次日本透過專法的多種設限條件,將共享住宿合法化,若與其他國家,像歐洲國家包括法國、西班牙、荷蘭及德國等,均陸續通過短期出租等相關法令,同樣地也要求必須取得主管機關登記或新核准證,且須符天數或是出租房間數量等限制。但日本規範天數不超過180天,遠比法國120天、荷蘭阿姆斯特丹由60天再縮減至30天,德國柏林則祭出新法要求一棟住宅最多只能出租一個房間,違者將面臨
10 萬歐元罰款,皆顯示出日本專法相對來得寬鬆。
民泊新法實施後,Airbnb等平台上提供合法民泊房源,不再像從前可能遇到違法招攬接單的亂象及問題。對於想投資日本民泊做房東的人來說,可能因申請註冊登記的難度提高而降低投資意願,以致日前日本房地產市場出現大量賣房潮,退出日本市場。不過,也有業者持相反看法,因為施行後,合法民泊雖因申請成本而提高房價,但增加新型態商機反而成為吸引大型平台或企業投入,加上日本政府經濟再興計畫之誘因,進而提供協助個人民泊經營者申報、環境改善、及代理管理等業務,有利於政府推動相關社會安全網建置。像日本樂天的住宿預約網站「樂天旅遊(Rakuten
Travel)」表示,將從2018年秋季開始,繼酒店和旅館之後發布民泊房源。因此,可預期的未來隨著合法民泊增加,可促使相關產業更趨向健全化發展。
(二) 異業合作創造雙贏的新商機
由於日本民泊係提供不特定人住宿,但為了解決使用者因為行程不確定、無法和房東約好拿鑰匙的時間,像Airbnb與日本的全家便利商店合作,透過超商24小時營業的特性,讓旅客在Airbnb訂房,能在便利商店專門辦理入退房的機器,領取鑰匙。
除了日本全家與Airbnb合作外,日本7-11也宣布加入民泊事業,與JTB旅行社合作。顧客也可到7-11辦理入住事宜,只需依照日本的法規提供自己的臉部照片或護照ID,並輸入自己的姓名、地址和其他訊息,一旦服務中心通過認證,機器就會自動釋出房間鑰匙,退房時也是以相同的方式歸還。這種運用人臉辨識等AI科技,以及結合異業的產業特色,為民泊業提供更具便利性的營運模式,未來不論是2019年世界盃橄欖球賽或者2020年東京奧運會來到,隨著民泊出租服務需求大增下,將可有助擴大異業結盟的新商機。
(三) 跨國平台串接,結盟擴大營運版圖
日本民泊業者除了與國內異業進行合作外,透過與國外平台串接,像日本樂天 LIFULL STAY[註5]與台灣在地新創民宿訂房平台AsiaYo[註6]結盟,雙方共同耕耘台日民泊市場。由於AsiaYo主打免收訂房服務費,以在地語言提供真人客服兩大特色,並擁有台、日、韓、泰等60座城市、5萬個房源,其中台灣房源約3.5萬個、日本房源約6,000個,結盟後日本房源將可突破5萬個。
由於日本每年入境國外旅客中,華人旅客就超過半數,台灣人英文能力比日本人好,服務水平也媲美日本人,可補足日本的服務缺口,為Rakuten LIFULL
STAY引流台灣旅客。就AsiaYo而言,日本房源自2016年第二季上線以來,不到兩季業績已遠超過台灣國內訂房收入,2017年第三季日本訂房業績已占AsiaYo整體營收50%。雙方策略合作之後,AsiaYo的房源不僅可涵蓋日本主要一線城市,更可再進軍二三線城市,幫旅客更深入體驗日本觀光。
(四) 善用服務Knowhow利基,擴大營運規模
台灣業者如民宿品牌DoMo[註7],看好日本政策引導、日幣貶值、日本入境人次年年創新高,加上2020年東京奧運舉行,不僅順利取得民泊執照,目前在東京擁有三棟民泊,為新宿地區最大的合法民泊業者,年平均住房率達八成,年營收突破億元。今年更善用在日本多年來經營連鎖民泊的服務Knowhow利基,成立旗下DOMO
HOTEL(新宿地區)進駐旅館業,未來將透過民泊及旅館業的雙營運模式,擴大日本住宿市場。此外,DoMo也已與台灣知名手搖茶龍頭鮮茶道合組日本公司,預計年底進軍日本連鎖手搖杯飲料市場[註8],進行異業結盟。
附註: